HOME   LIST
‹–   –›

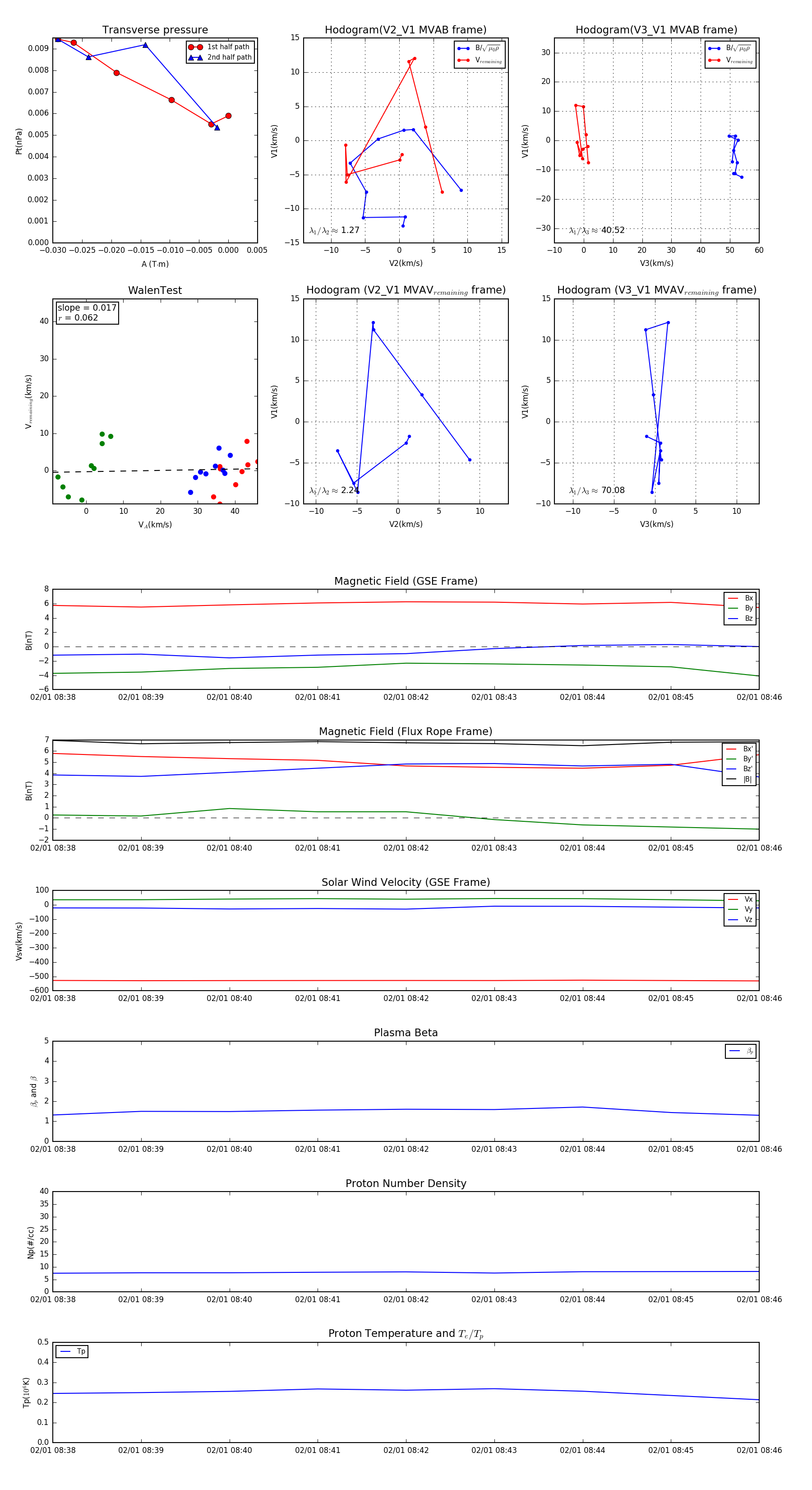
Flux Rope in 2008

Flux Rope Event 2008-02-01 08:38 ~ 2008-02-01 08:46 (9 minutes)


plot