HOME   LIST
‹–   –›

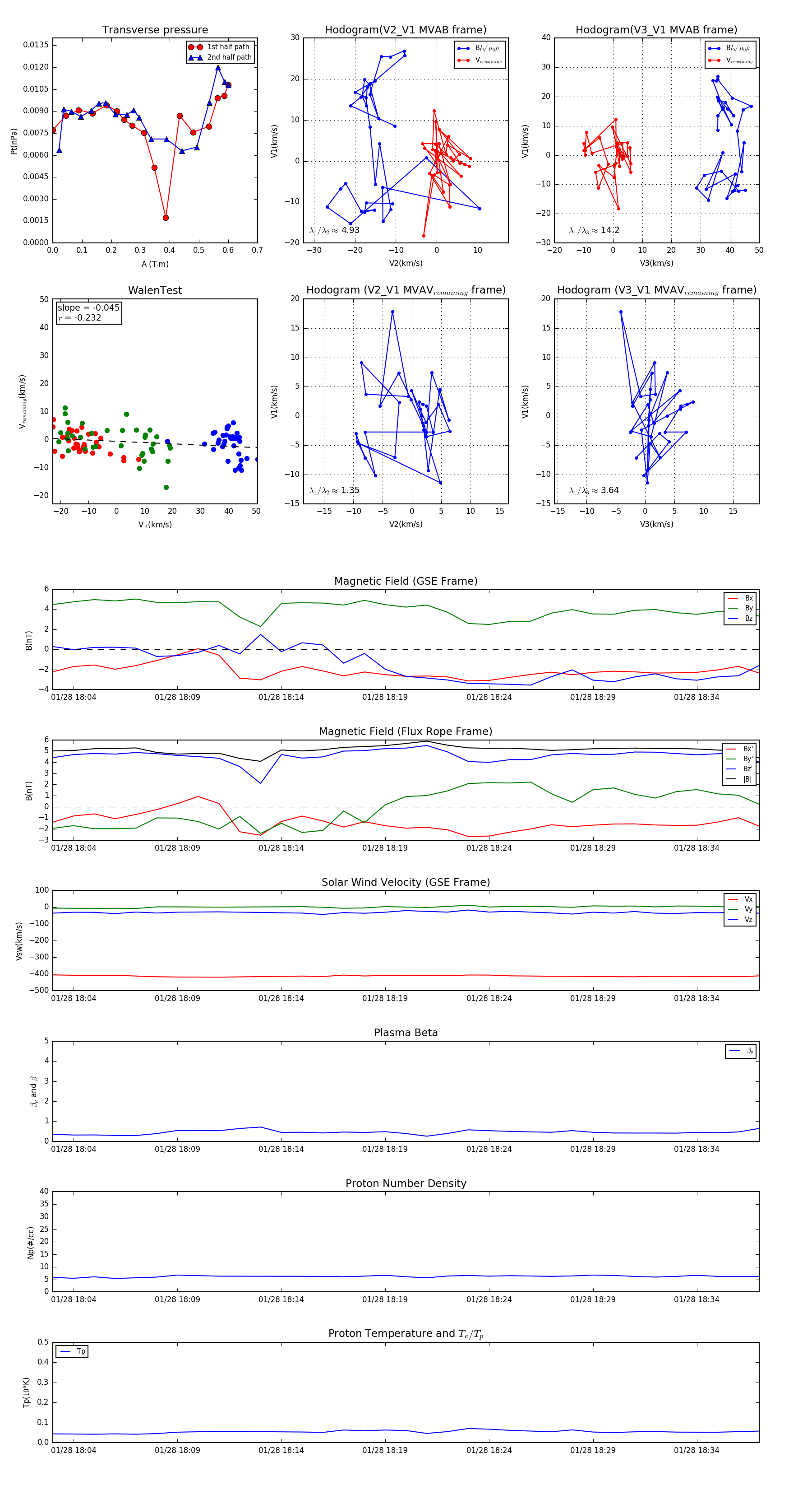
Flux Rope in 2008

Flux Rope Event 2008-01-28 18:03 ~ 2008-01-28 18:37 (35 minutes)


plot