HOME   LIST
‹–   –›

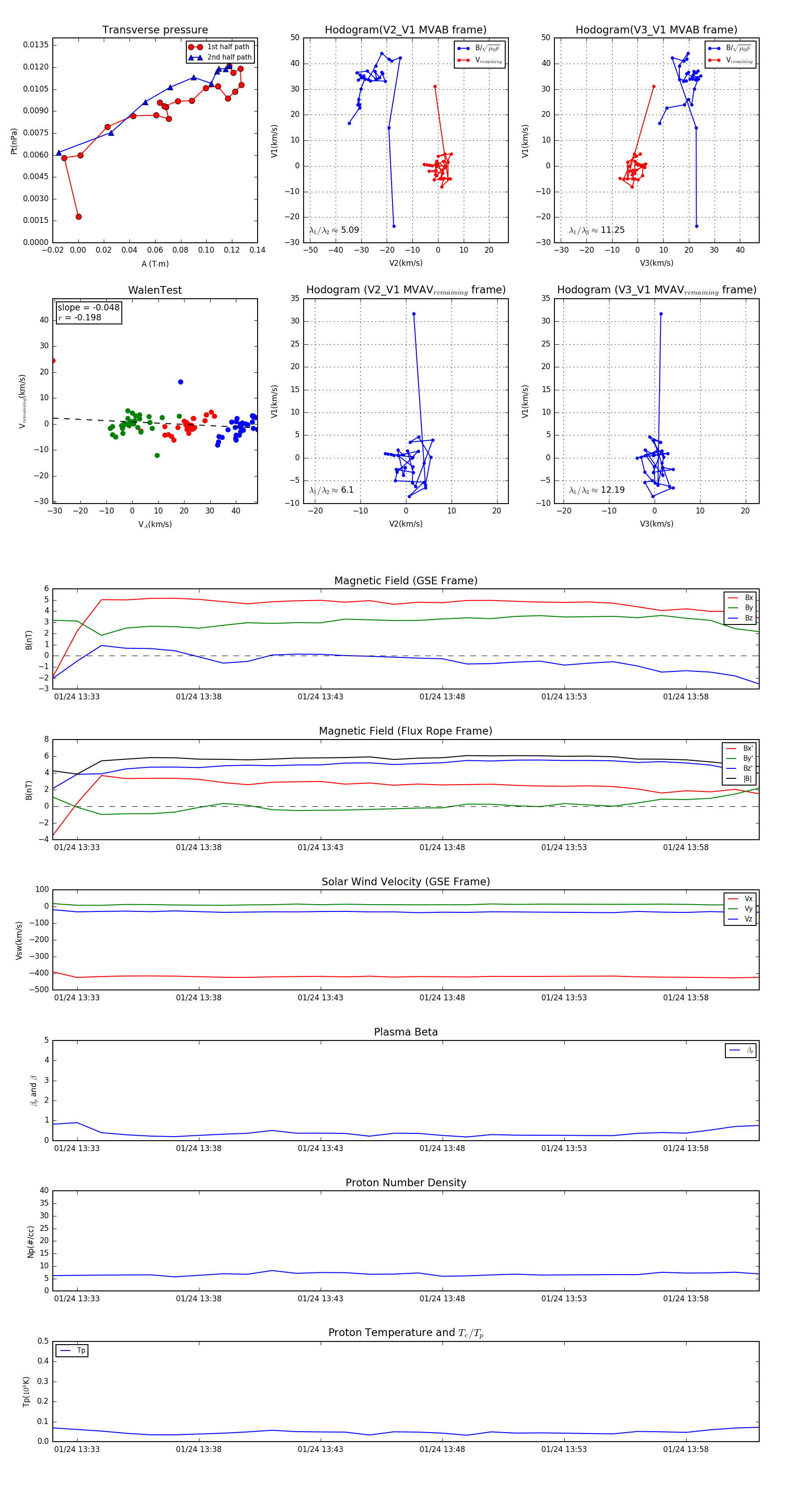
Flux Rope in 2008

Flux Rope Event 2008-01-24 13:32 ~ 2008-01-24 14:01 (30 minutes)


plot