HOME   LIST
‹–   –›

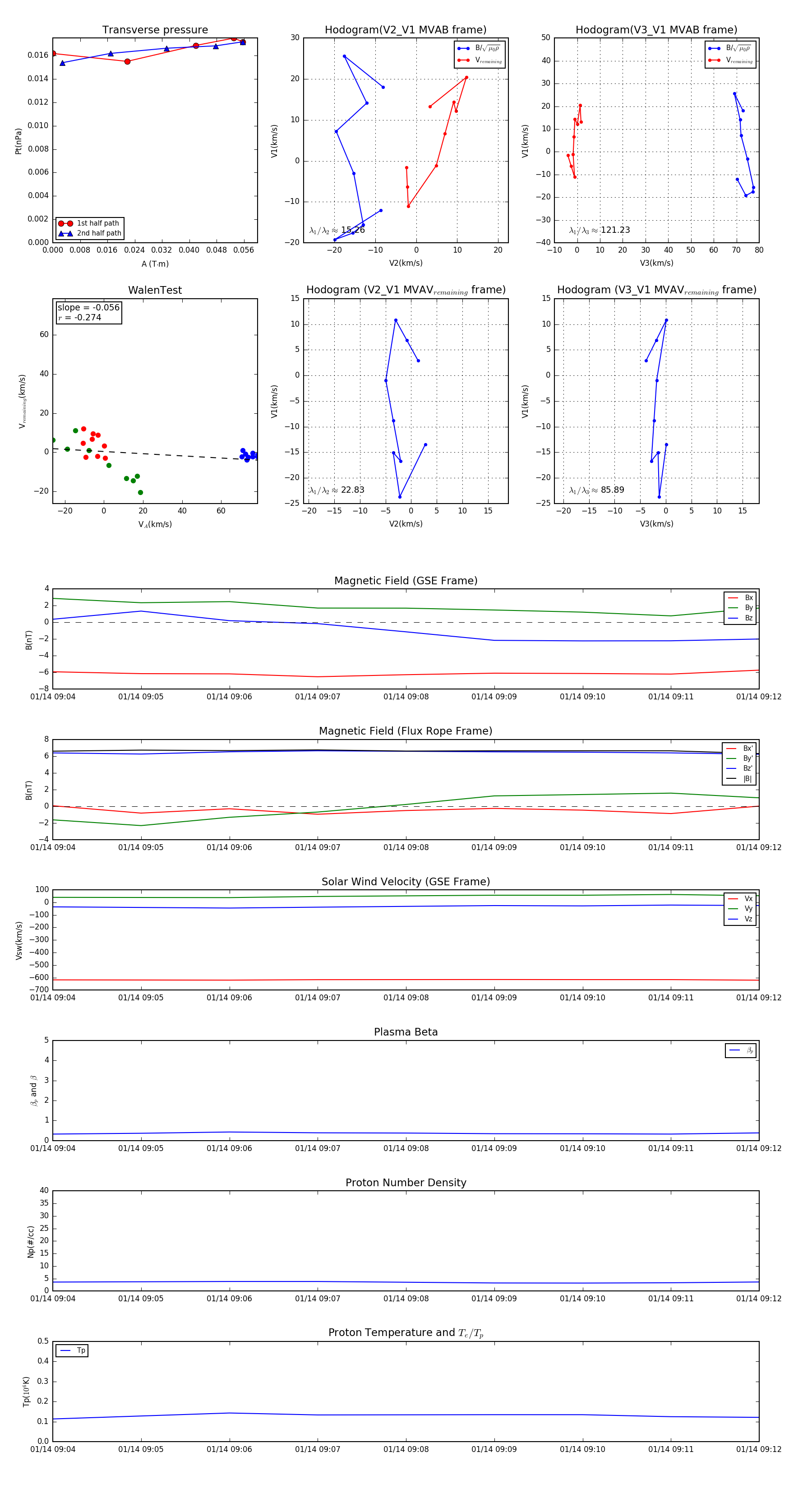
Flux Rope in 2008

Flux Rope Event 2008-01-14 09:04 ~ 2008-01-14 09:12 (9 minutes)


plot