HOME   LIST
‹–   –›

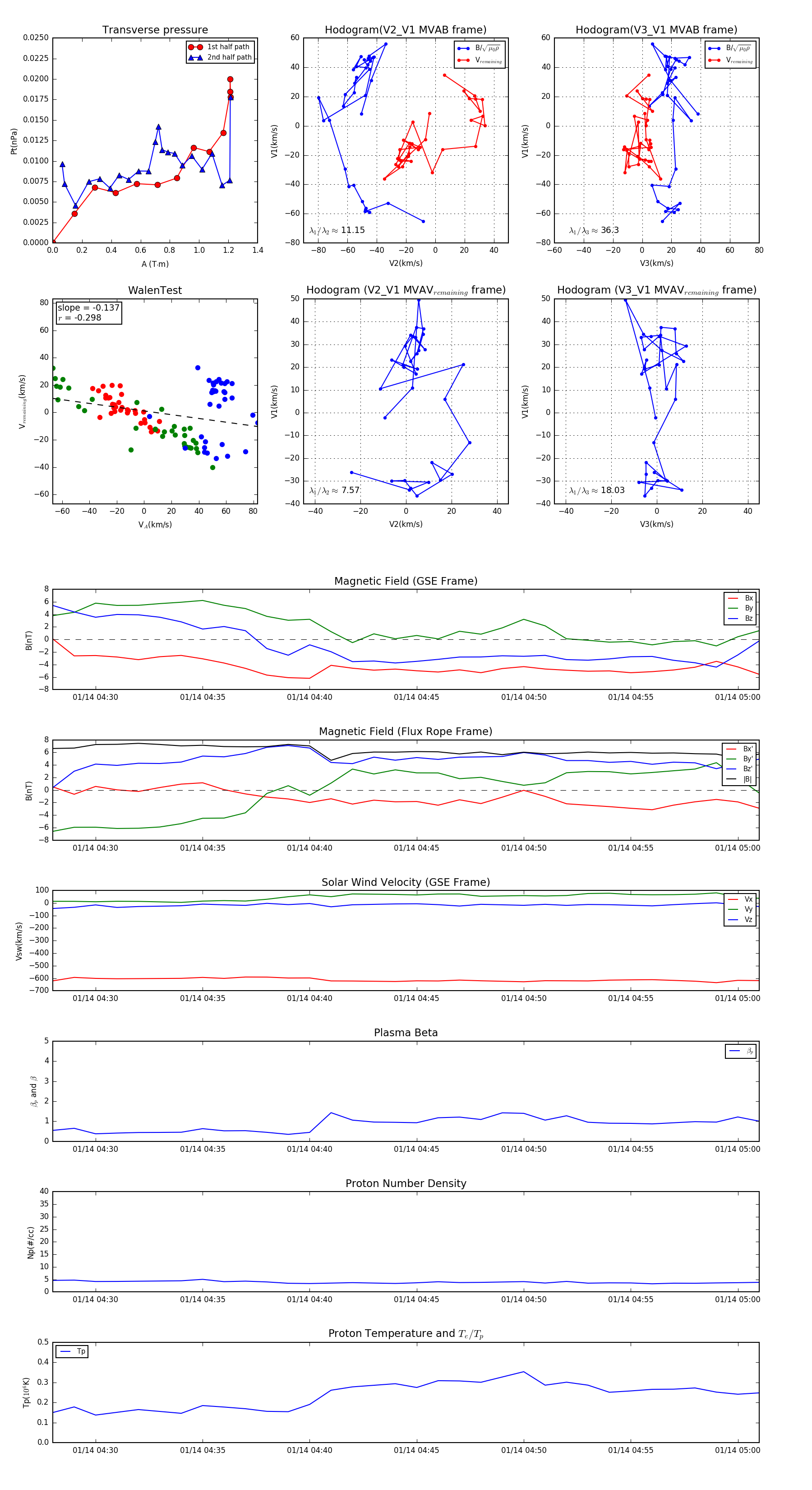
Flux Rope in 2008

Flux Rope Event 2008-01-14 04:28 ~ 2008-01-14 05:01 (34 minutes)


plot