HOME   LIST
‹–   –›

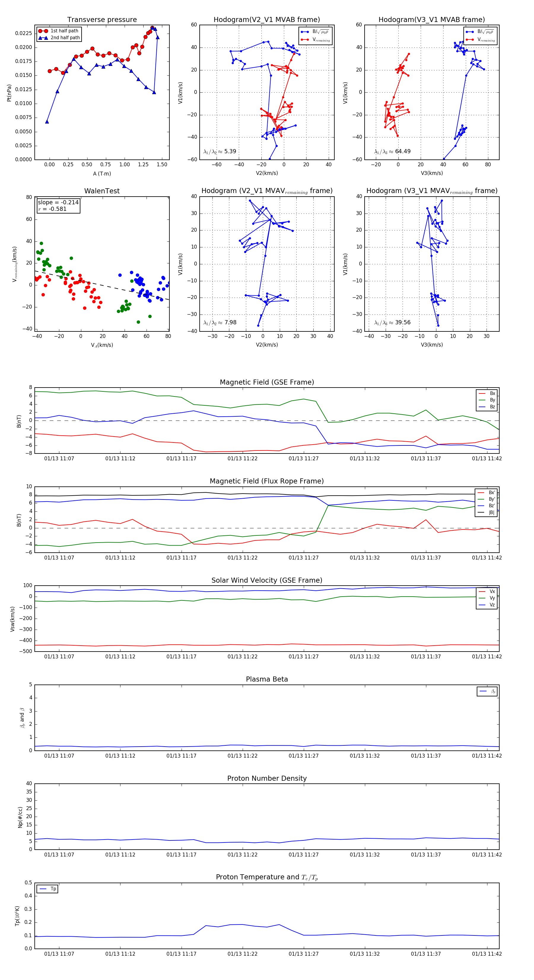
Flux Rope in 2008

Flux Rope Event 2008-01-13 11:05 ~ 2008-01-13 11:43 (39 minutes)


plot