HOME   LIST
‹–   –›

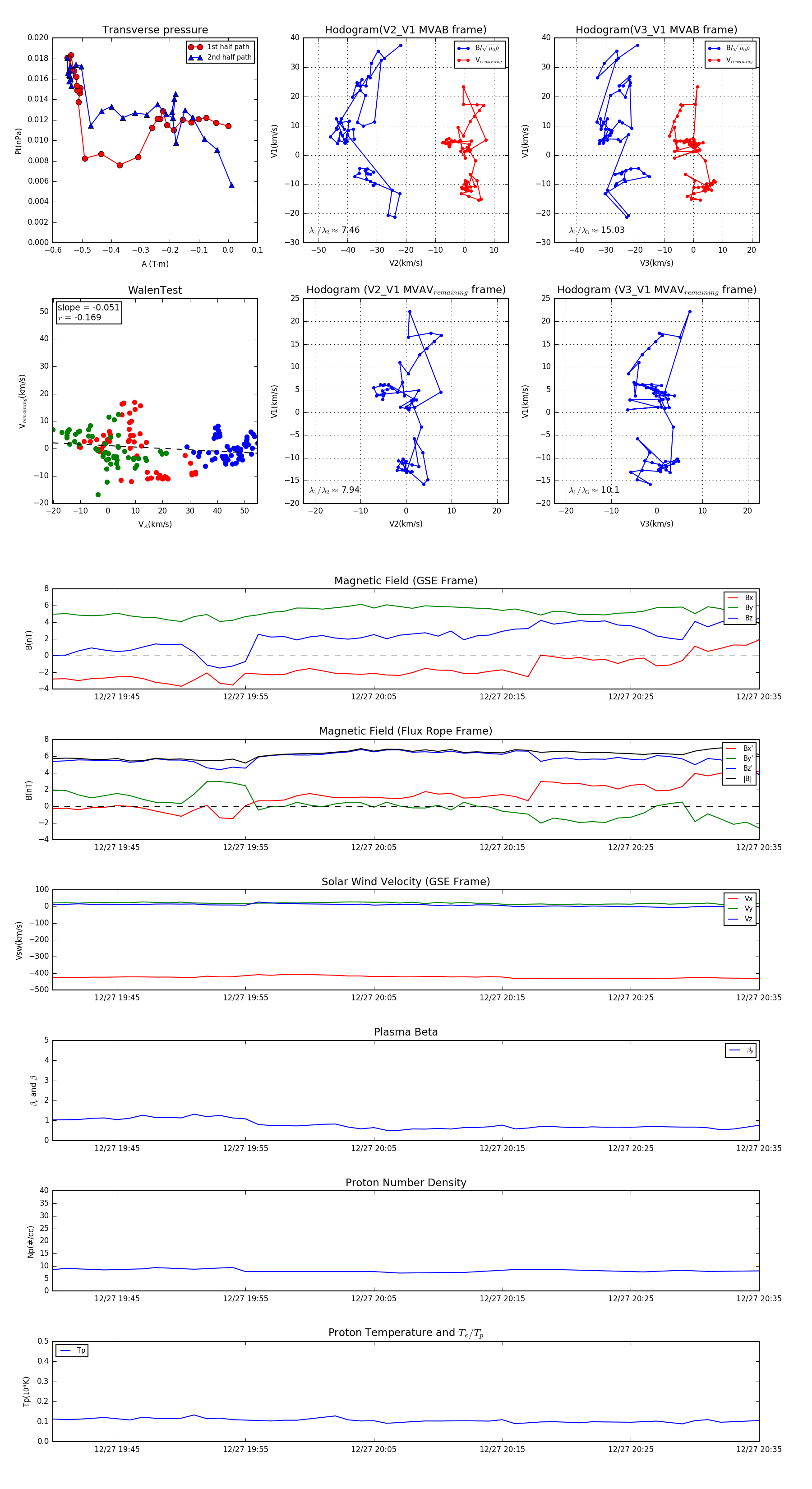
Flux Rope in 2007

Flux Rope Event 2007-12-27 19:40 ~ 2007-12-27 20:35 (56 minutes)


plot