HOME   LIST
‹–   –›

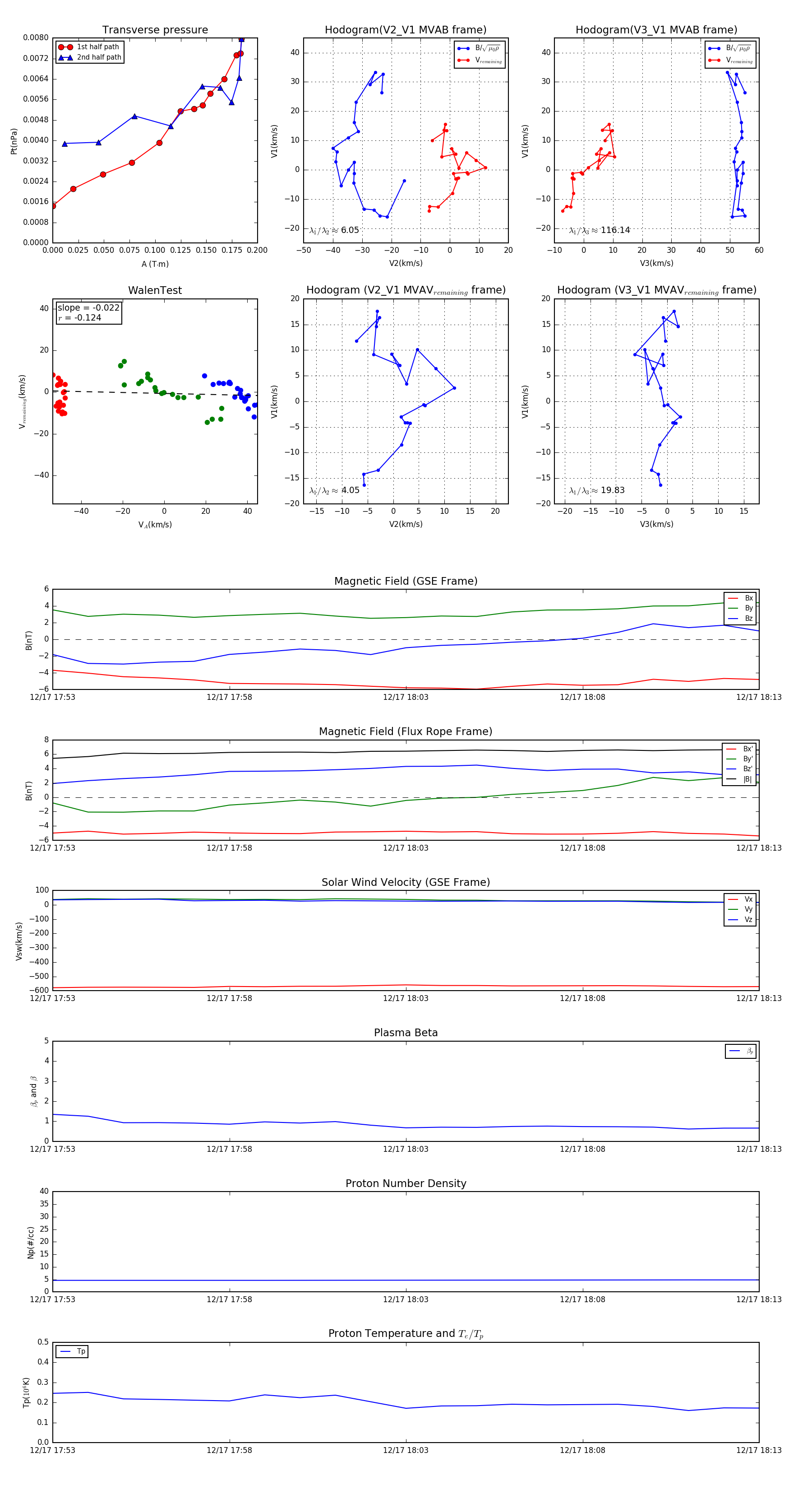
Flux Rope in 2007

Flux Rope Event 2007-12-17 17:53 ~ 2007-12-17 18:13 (21 minutes)


plot