HOME   LIST
‹–   –›

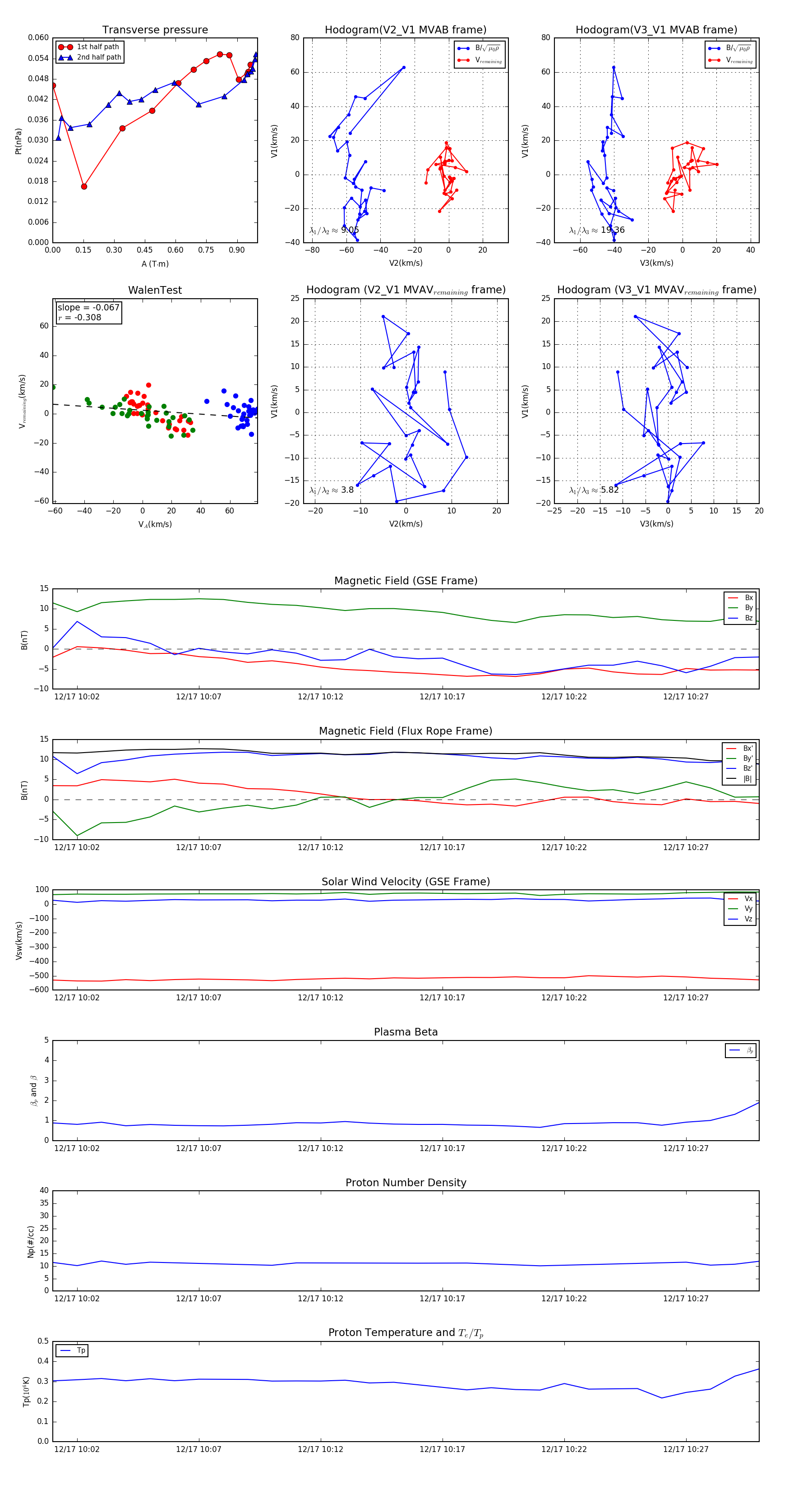
Flux Rope in 2007

Flux Rope Event 2007-12-17 10:01 ~ 2007-12-17 10:30 (30 minutes)


plot