HOME   LIST
‹–   –›

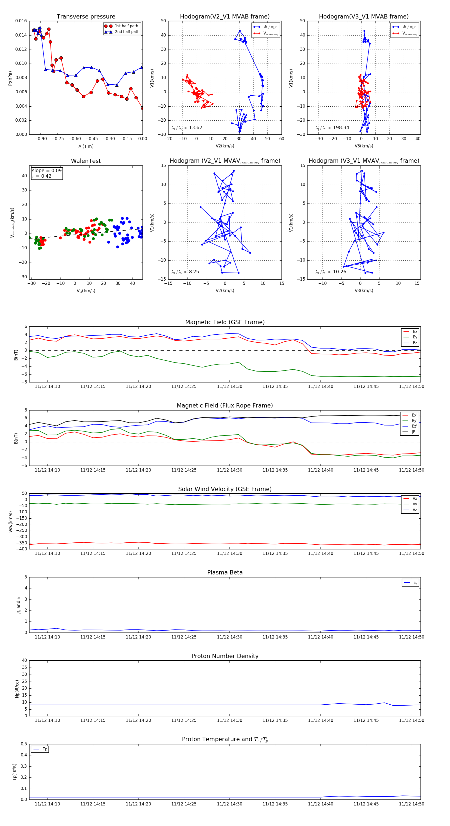
Flux Rope in 2007

Flux Rope Event 2007-11-12 14:08 ~ 2007-11-12 14:51 (44 minutes)


plot