HOME   LIST
‹–   –›

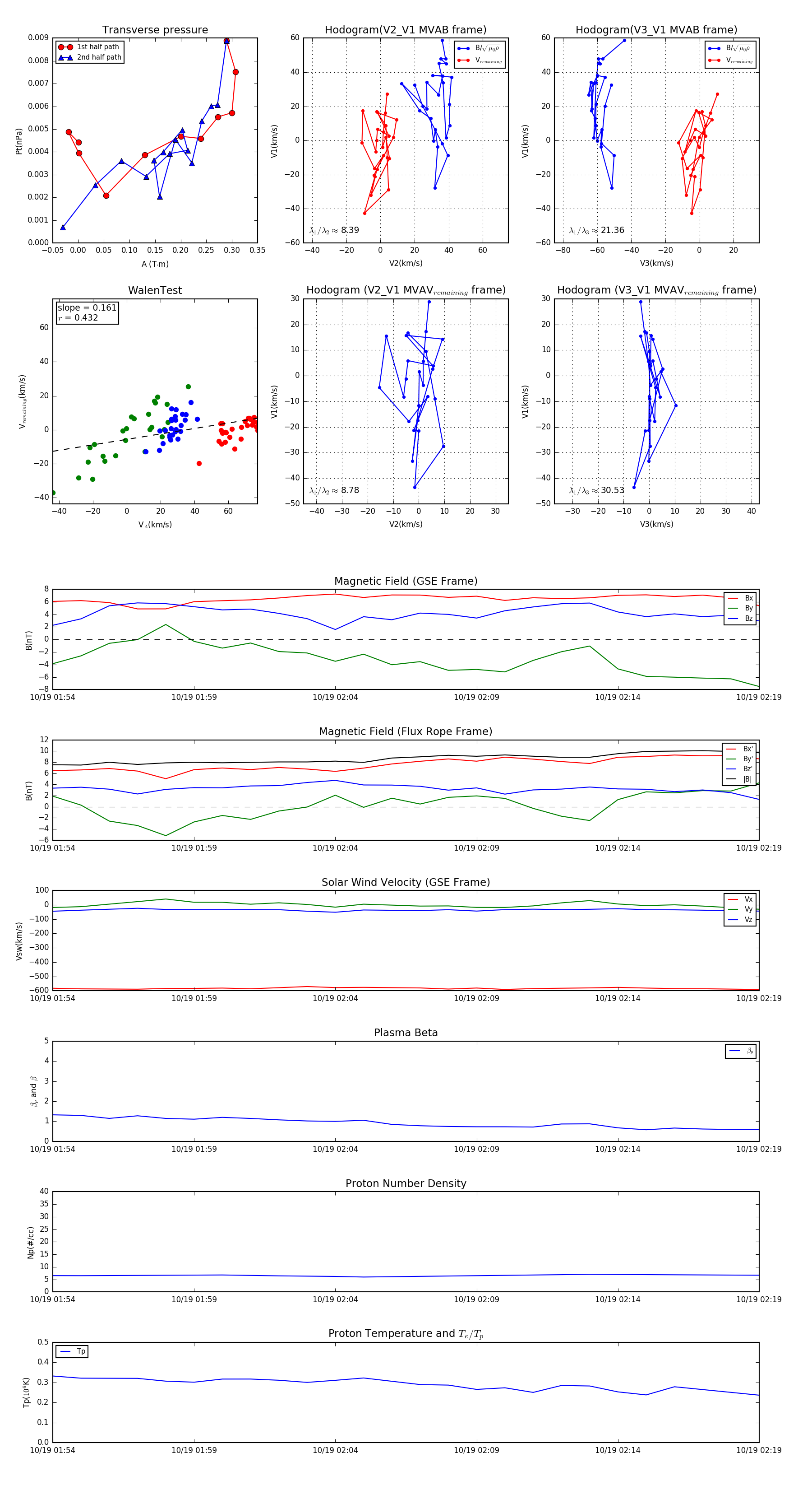
Flux Rope in 2007

Flux Rope Event 2007-10-19 01:54 ~ 2007-10-19 02:19 (26 minutes)


plot