HOME   LIST
‹–   –›

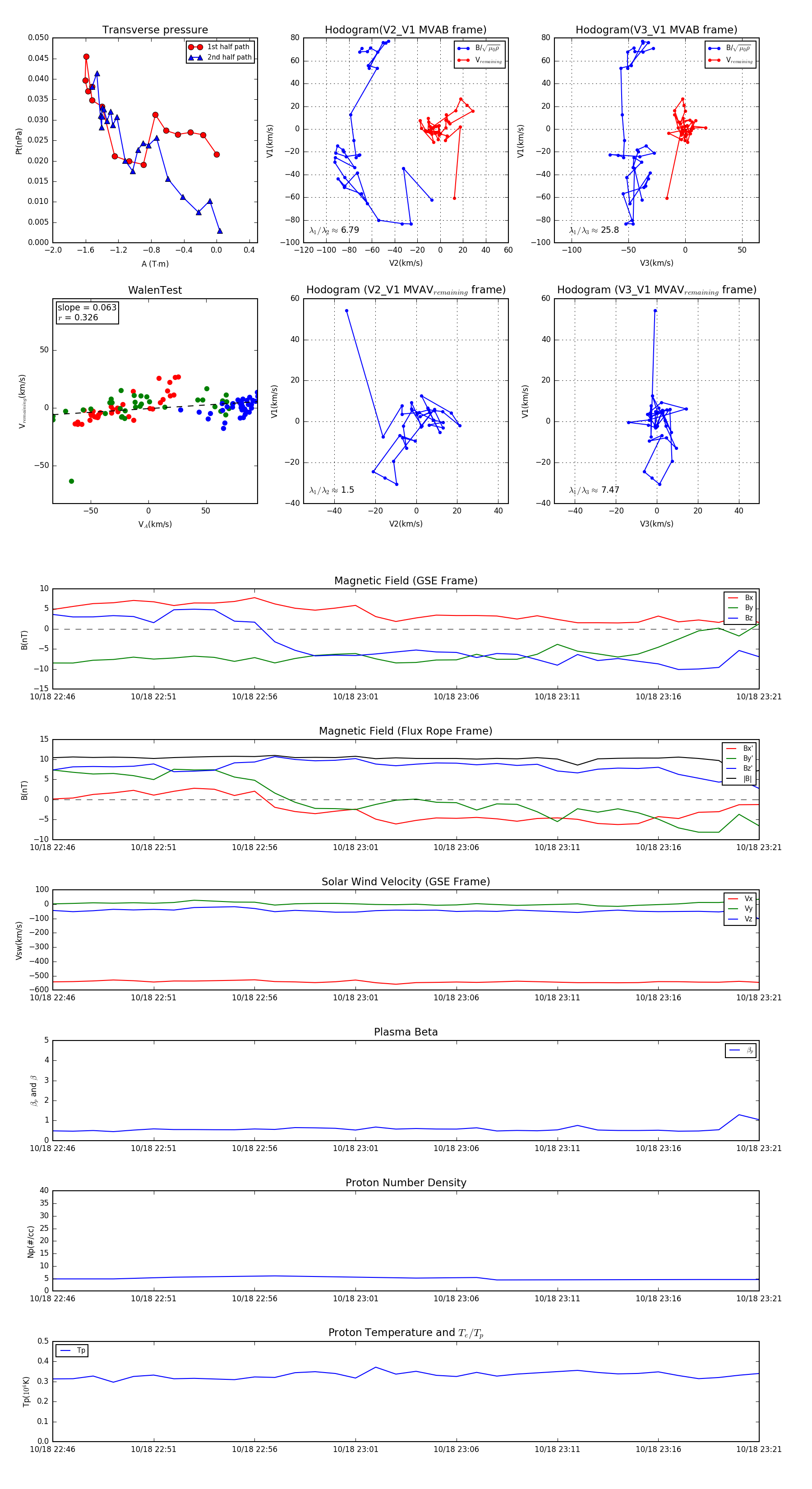
Flux Rope in 2007

Flux Rope Event 2007-10-18 22:46 ~ 2007-10-18 23:21 (36 minutes)


plot