HOME   LIST
‹–   –›

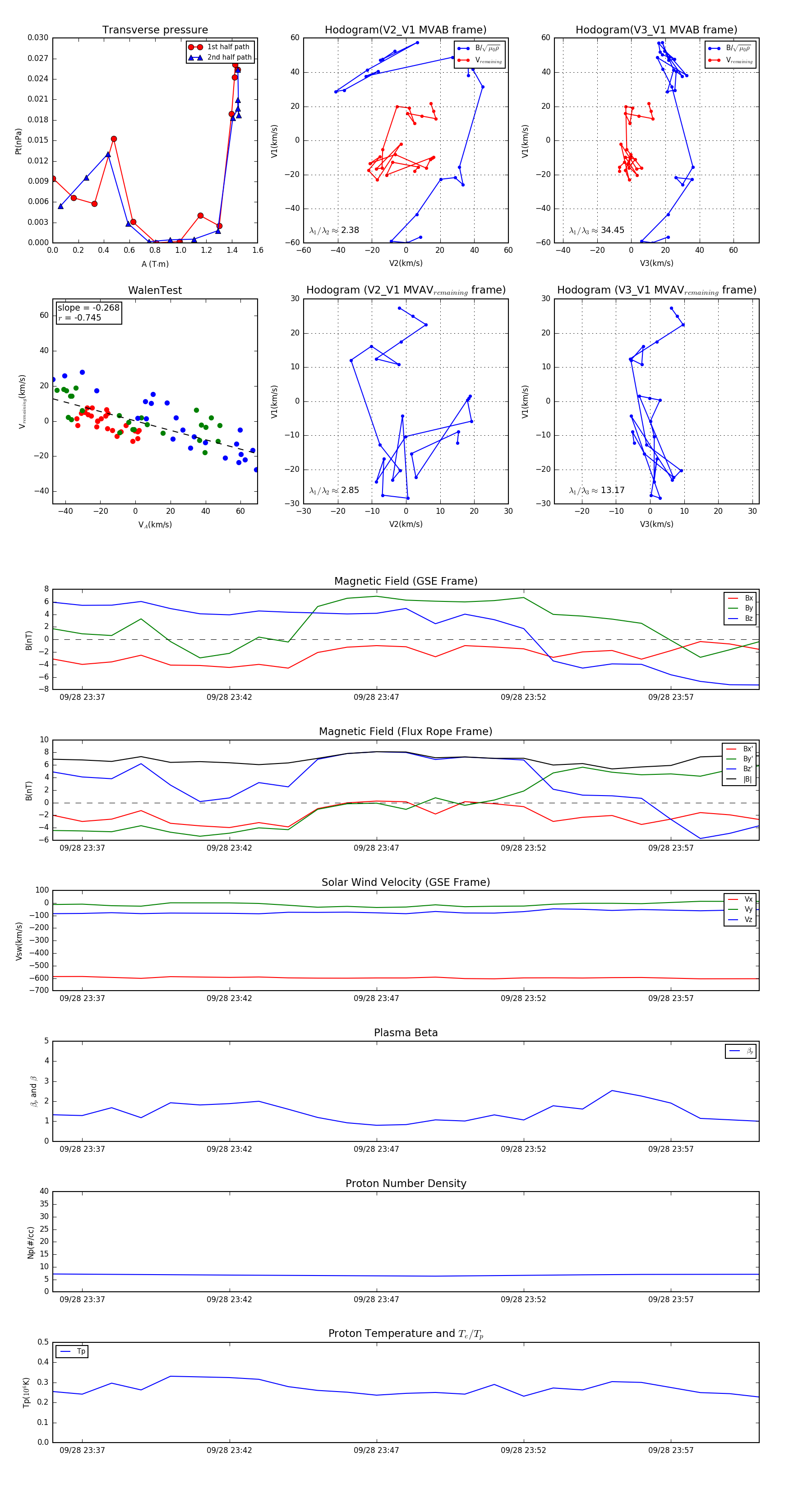
Flux Rope in 2007

Flux Rope Event 2007-09-28 23:36 ~ 2007-09-29 00:00 (25 minutes)


plot