HOME   LIST
‹–   –›

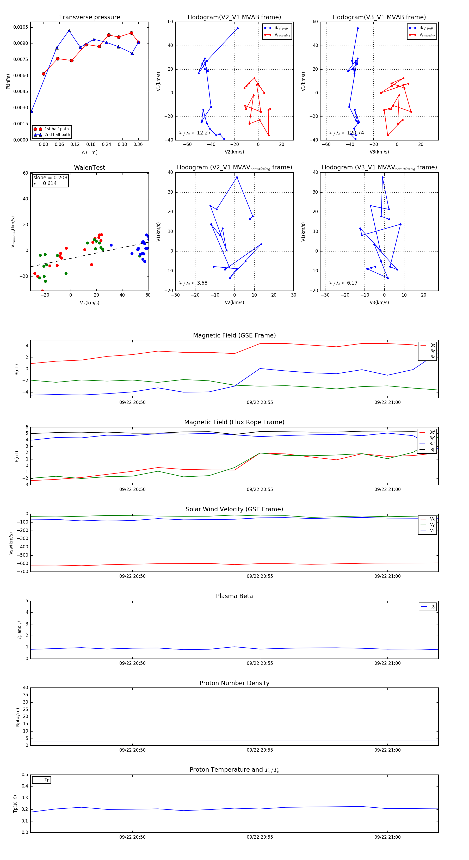
Flux Rope in 2007

Flux Rope Event 2007-09-22 20:46 ~ 2007-09-22 21:02 (17 minutes)


plot