HOME   LIST
‹–   –›

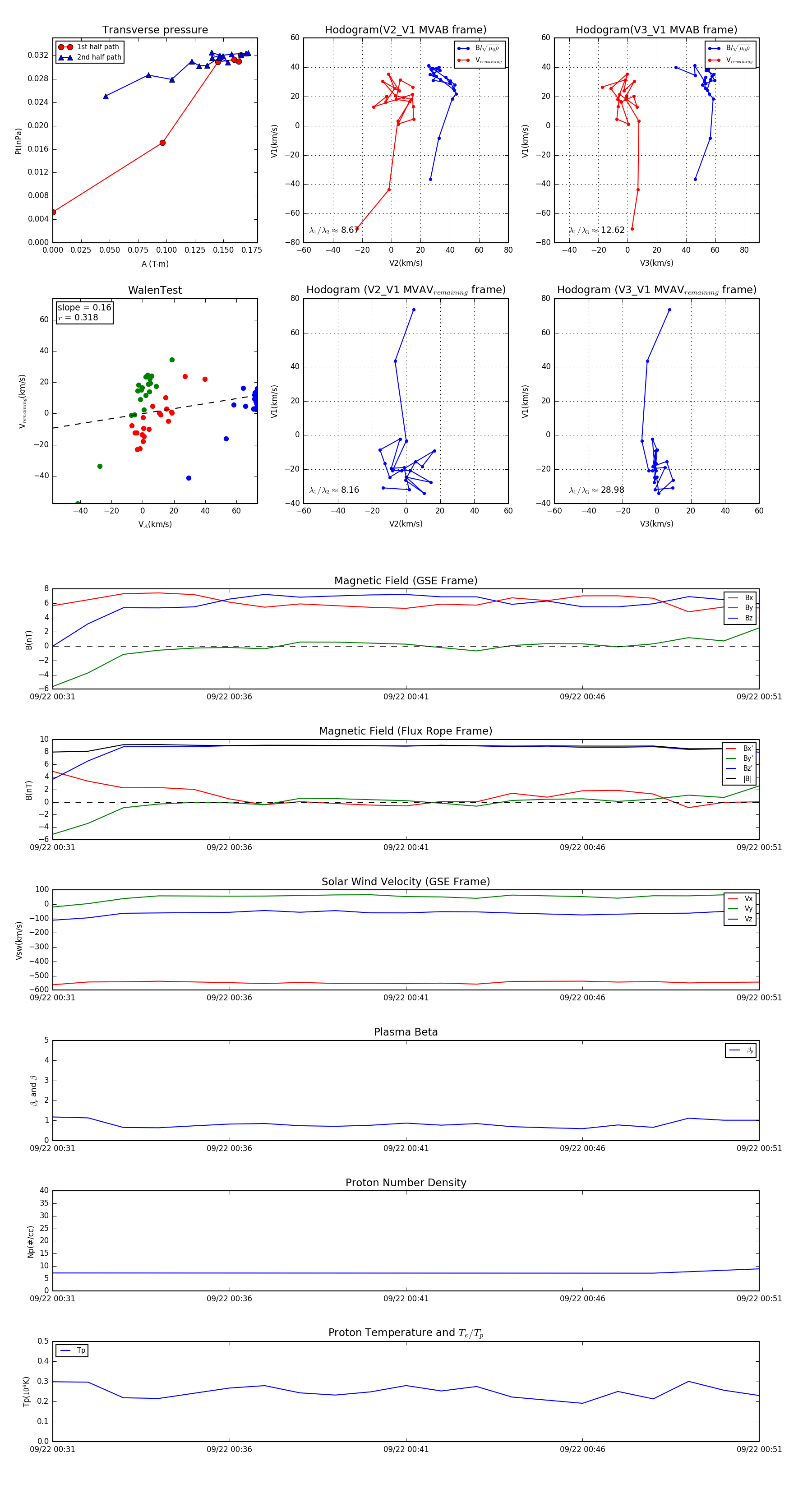
Flux Rope in 2007

Flux Rope Event 2007-09-22 00:31 ~ 2007-09-22 00:51 (21 minutes)


plot