HOME   LIST
‹–   –›

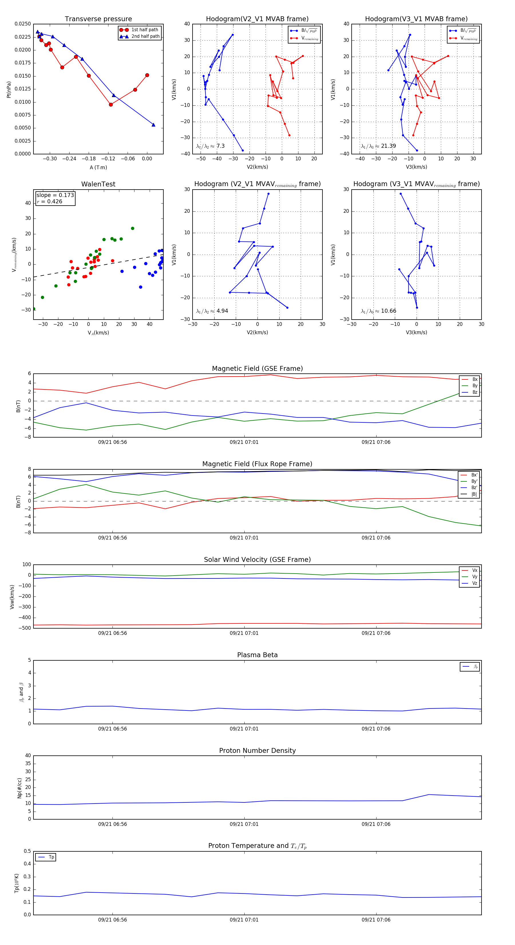
Flux Rope in 2007

Flux Rope Event 2007-09-21 06:53 ~ 2007-09-21 07:10 (18 minutes)


plot