HOME   LIST
‹–   –›

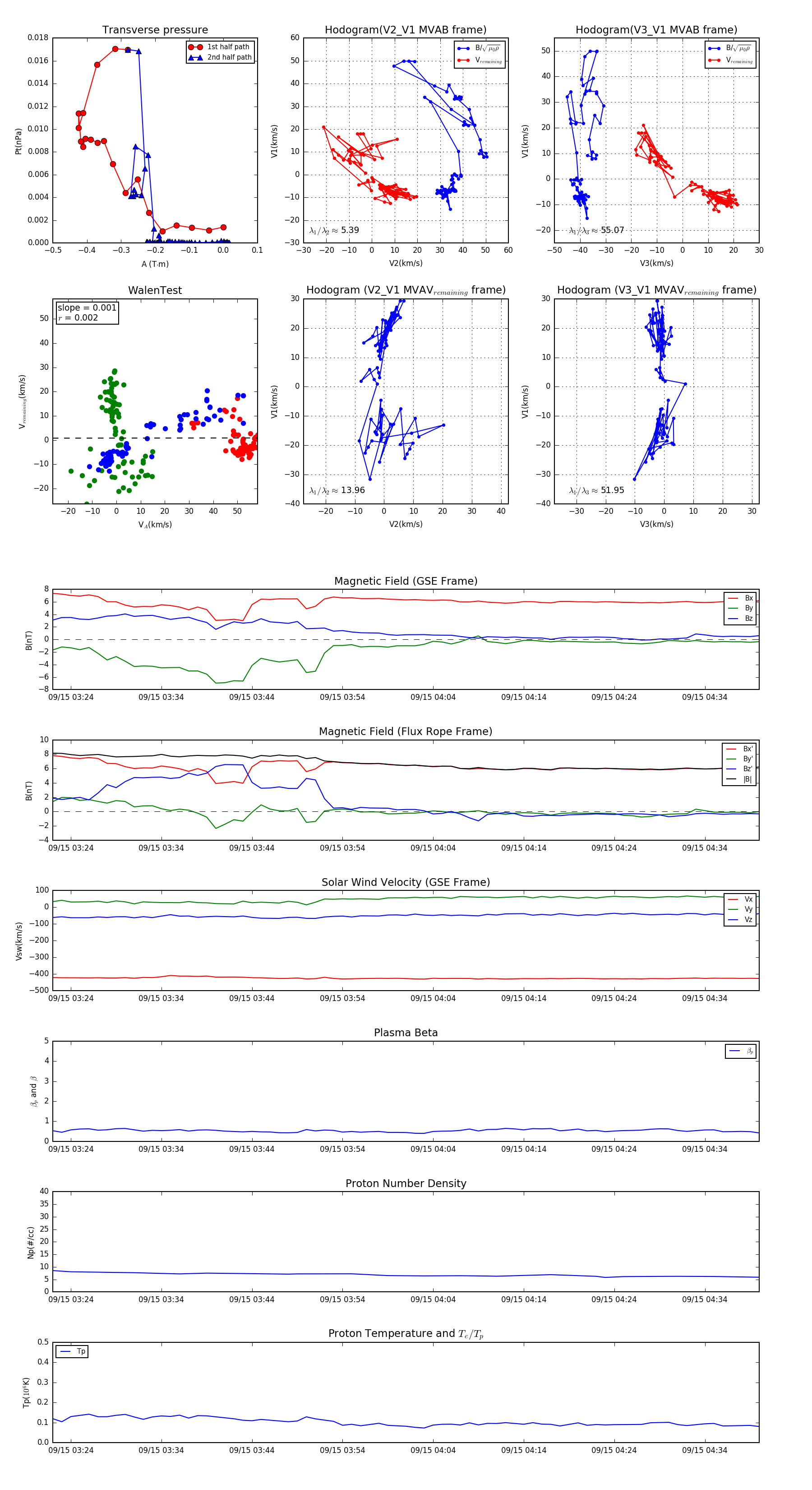
Flux Rope in 2007

Flux Rope Event 2007-09-15 03:22 ~ 2007-09-15 04:40 (79 minutes)


plot