HOME   LIST
‹–   –›

Flux Rope in 2007

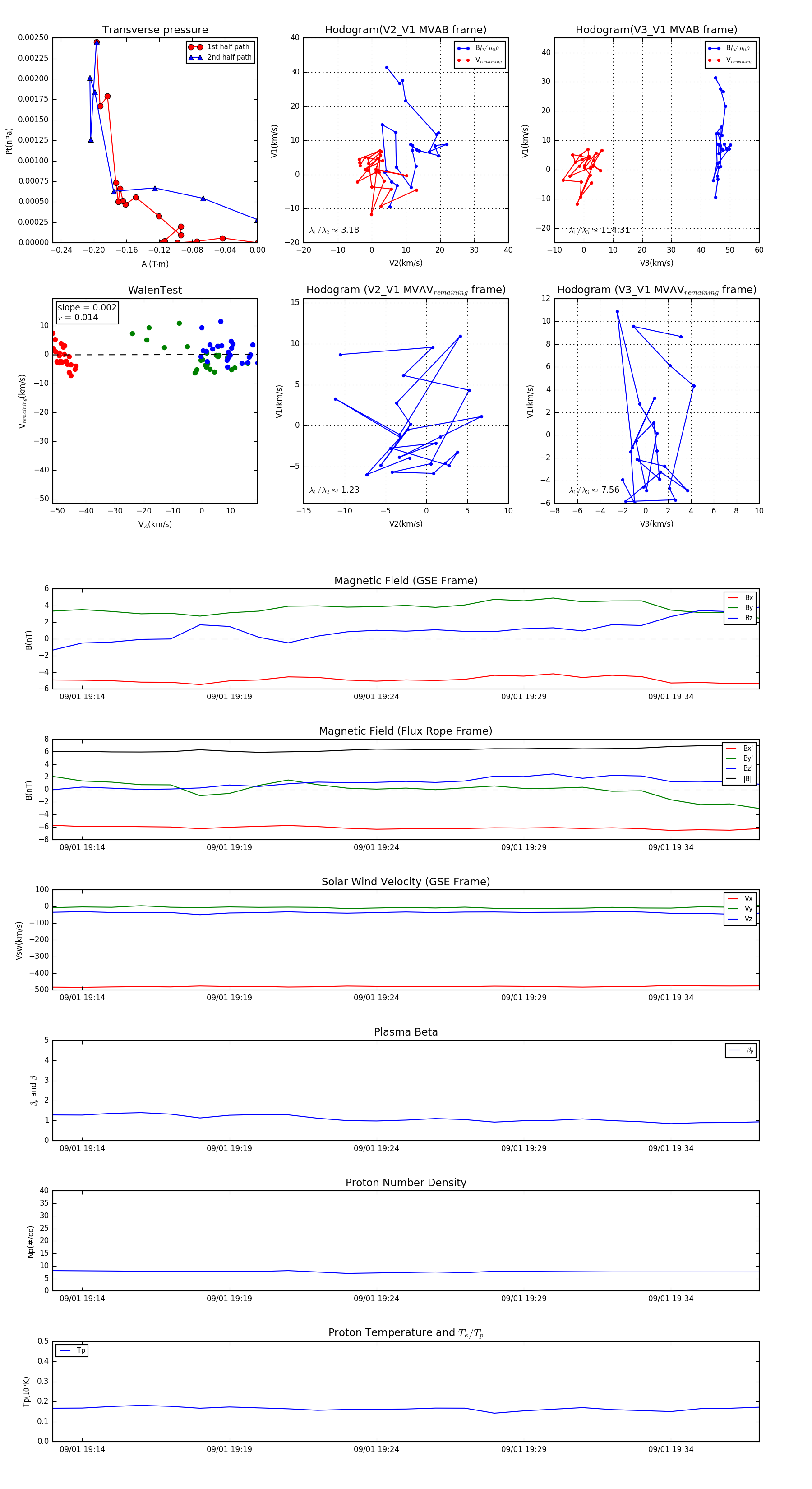
Flux Rope Event 2007-09-01 19:13 ~ 2007-09-01 19:37 (25 minutes)


plot