HOME   LIST
‹–   –›

Flux Rope in 2007

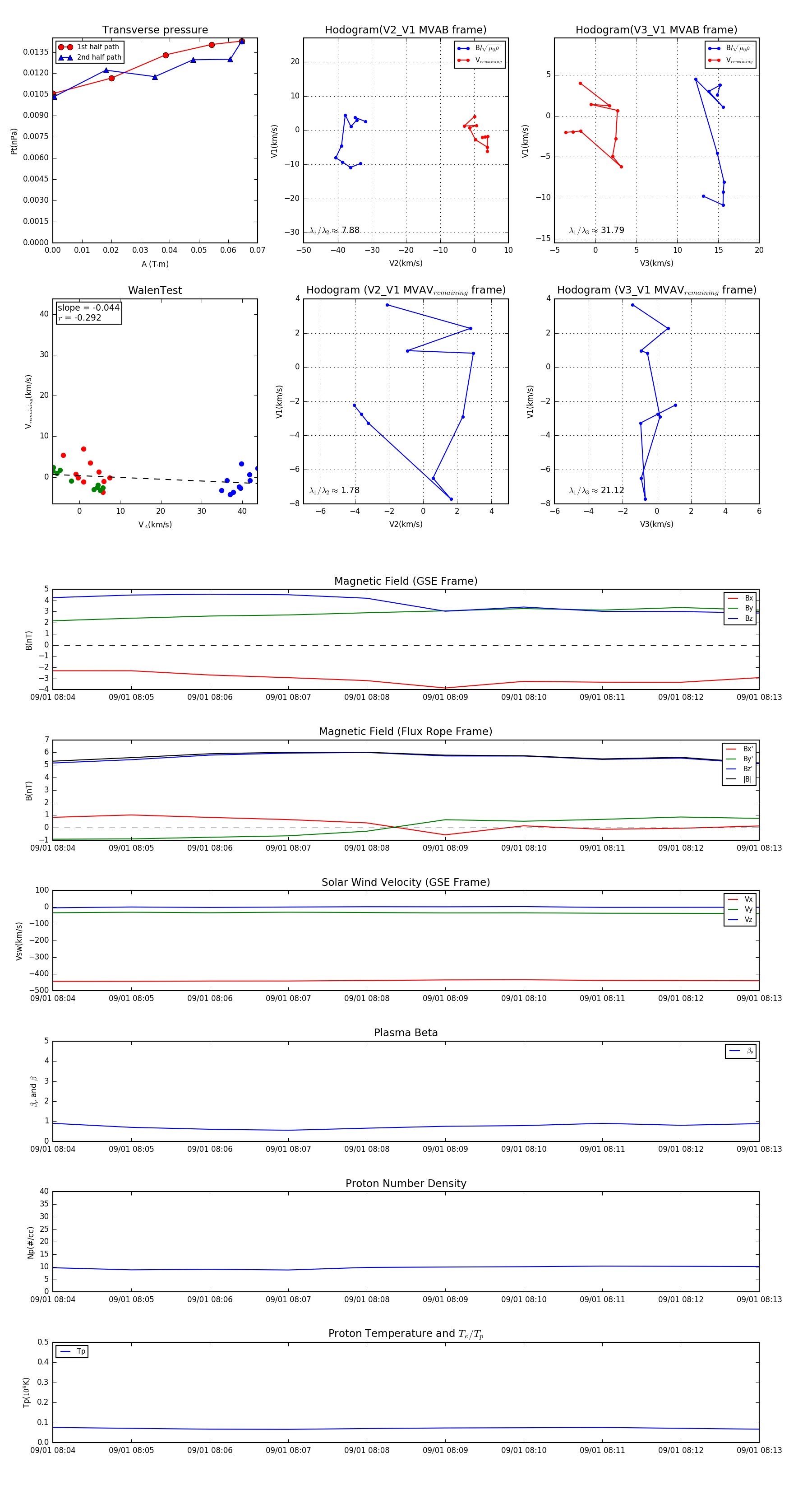
Flux Rope Event 2007-09-01 08:04 ~ 2007-09-01 08:13 (10 minutes)


plot