HOME   LIST
‹–   –›

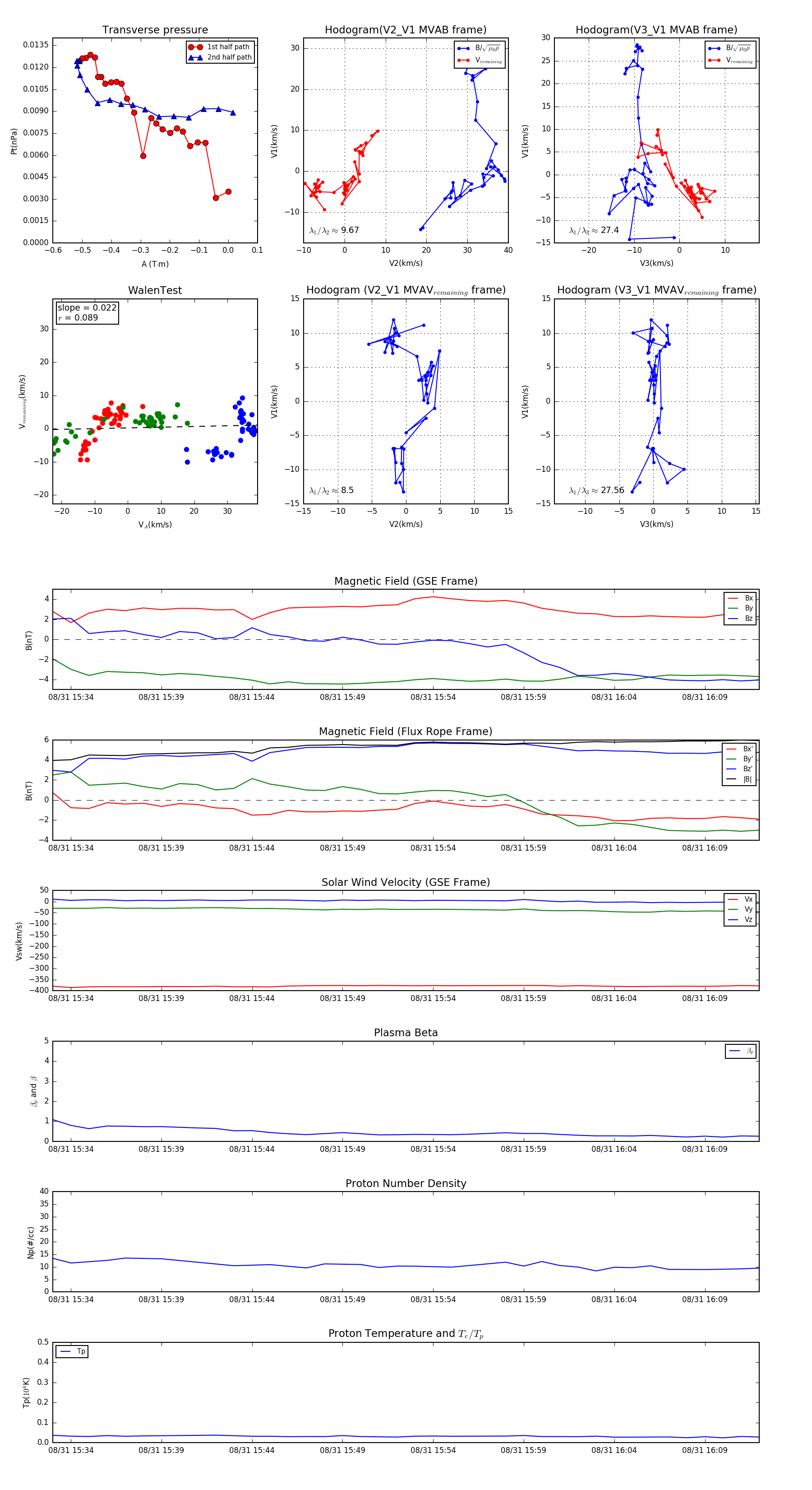
Flux Rope in 2007

Flux Rope Event 2007-08-31 15:33 ~ 2007-08-31 16:12 (40 minutes)


plot