HOME   LIST
‹–   –›

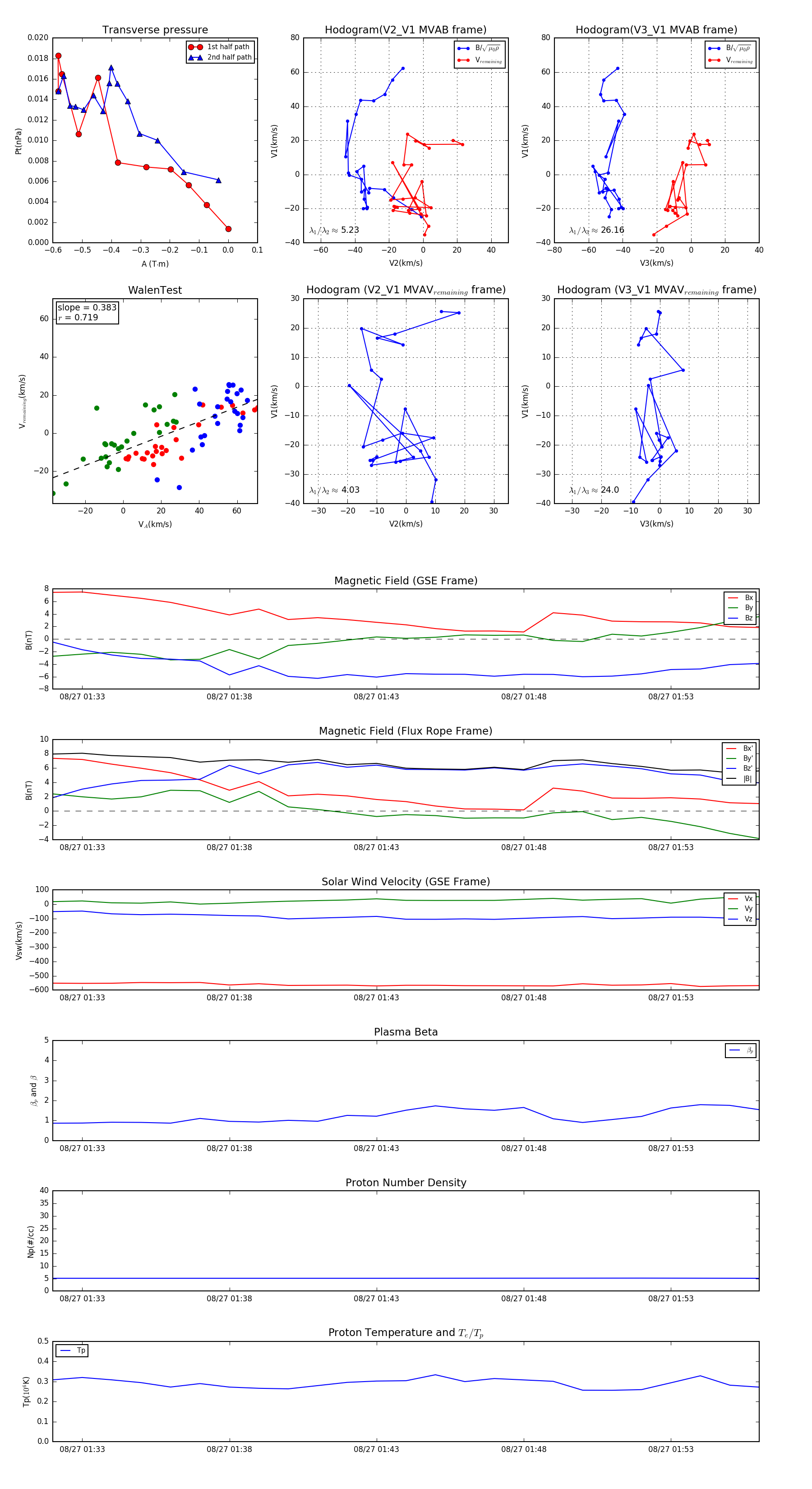
Flux Rope in 2007

Flux Rope Event 2007-08-27 01:32 ~ 2007-08-27 01:56 (25 minutes)


plot