HOME   LIST
‹–   –›

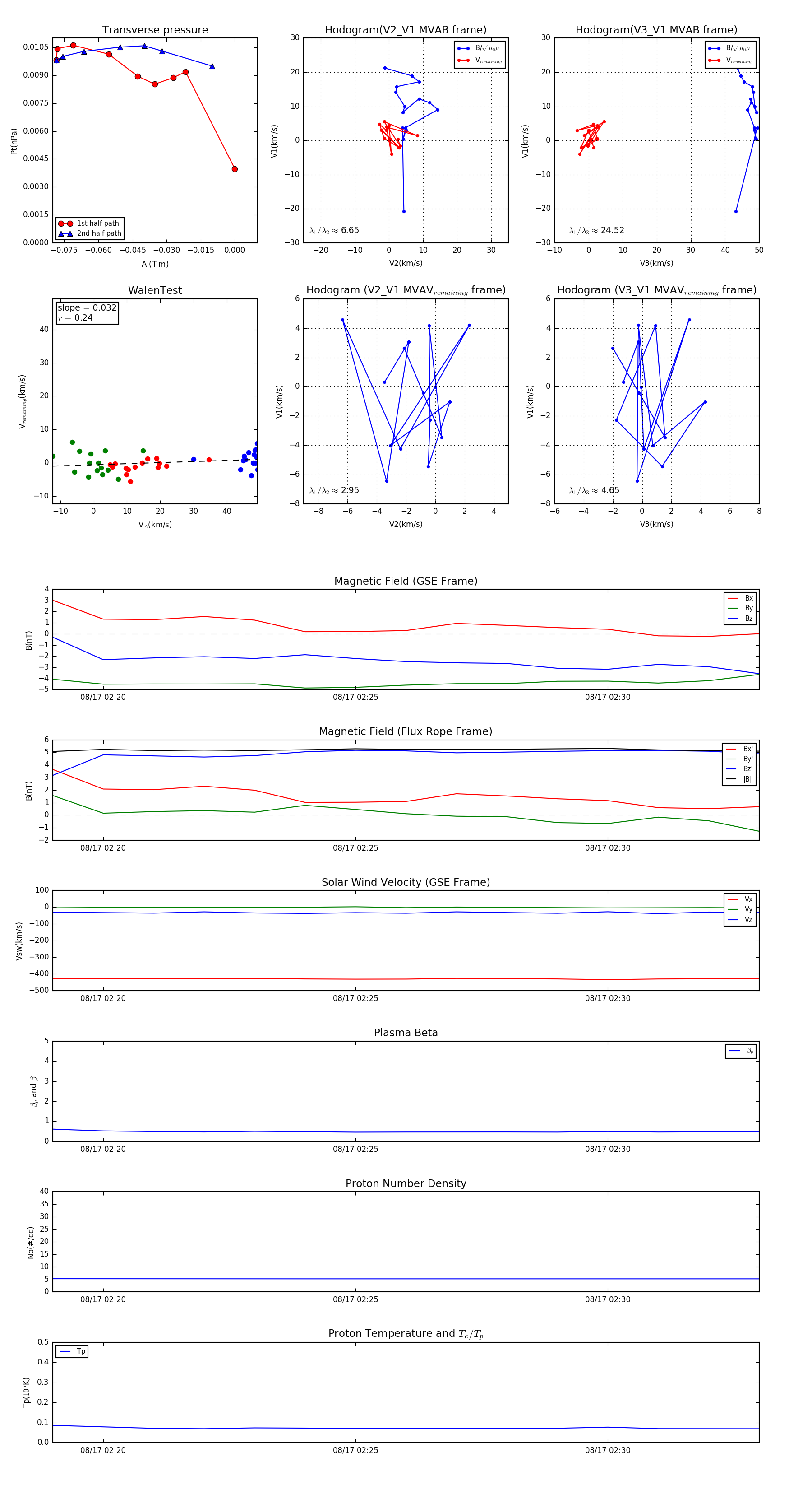
Flux Rope in 2007

Flux Rope Event 2007-08-17 02:19 ~ 2007-08-17 02:33 (15 minutes)


plot