HOME   LIST
‹–   –›

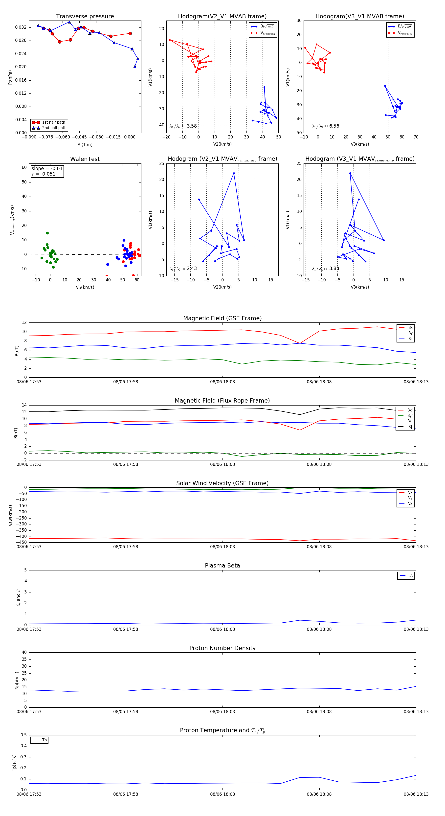
Flux Rope in 2007

Flux Rope Event 2007-08-06 17:53 ~ 2007-08-06 18:13 (21 minutes)


plot