HOME   LIST
‹–   –›

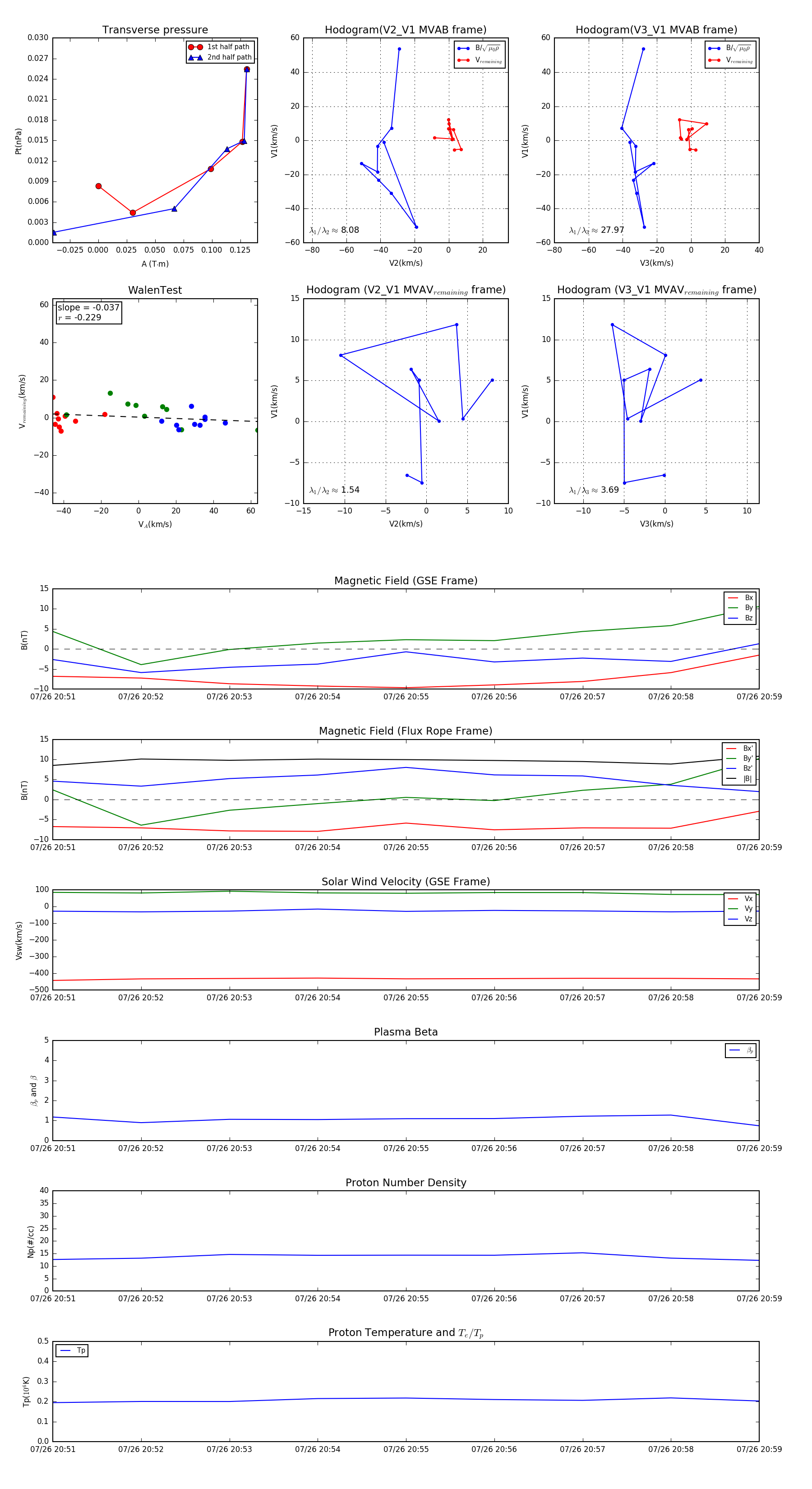
Flux Rope in 2007

Flux Rope Event 2007-07-26 20:51 ~ 2007-07-26 20:59 (9 minutes)


plot