HOME   LIST
‹–   –›

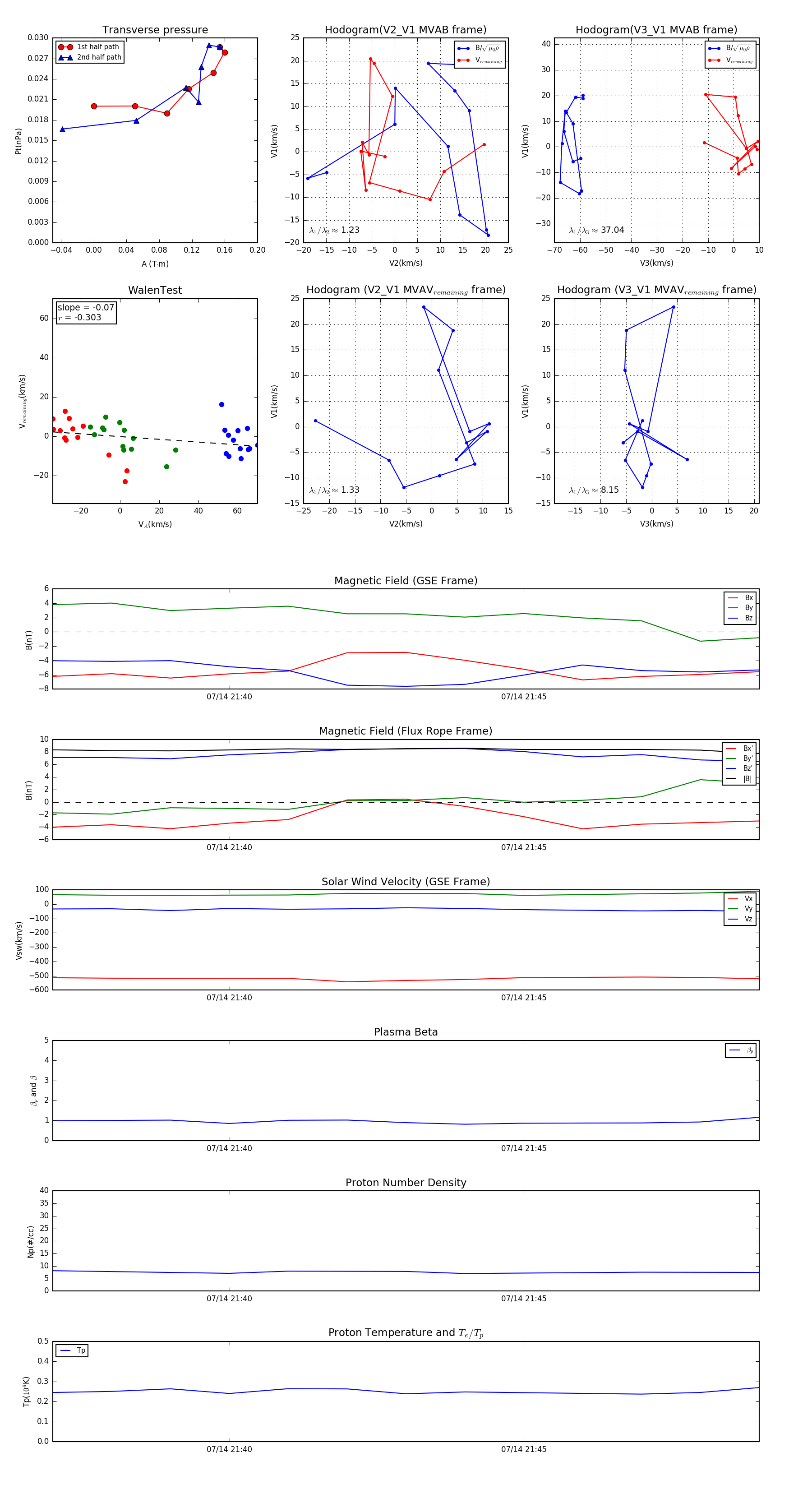
Flux Rope in 2007

Flux Rope Event 2007-07-14 21:37 ~ 2007-07-14 21:49 (13 minutes)


plot