HOME   LIST
‹–   –›

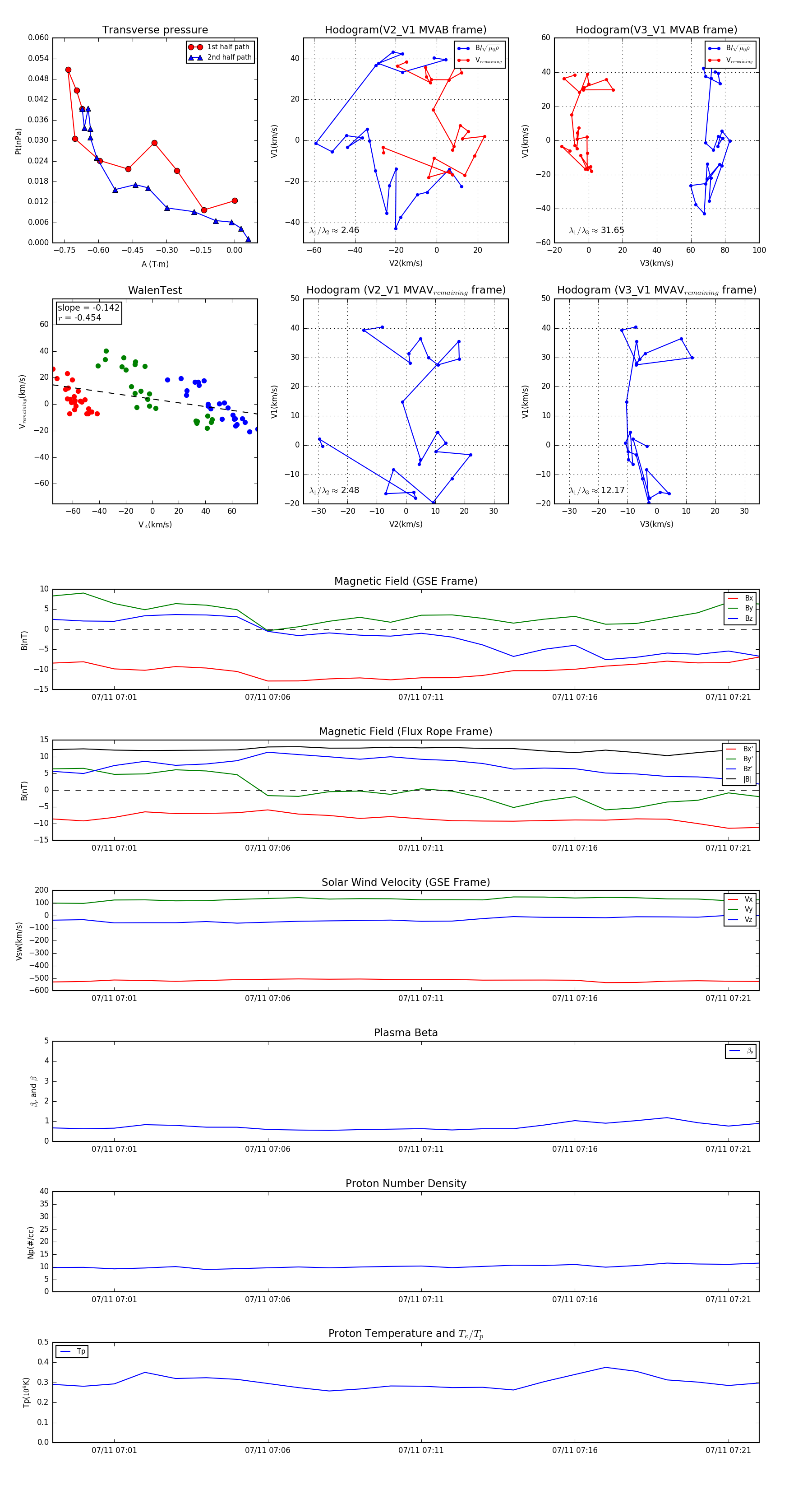
Flux Rope in 2007

Flux Rope Event 2007-07-11 06:59 ~ 2007-07-11 07:22 (24 minutes)


plot