HOME   LIST
‹–   –›

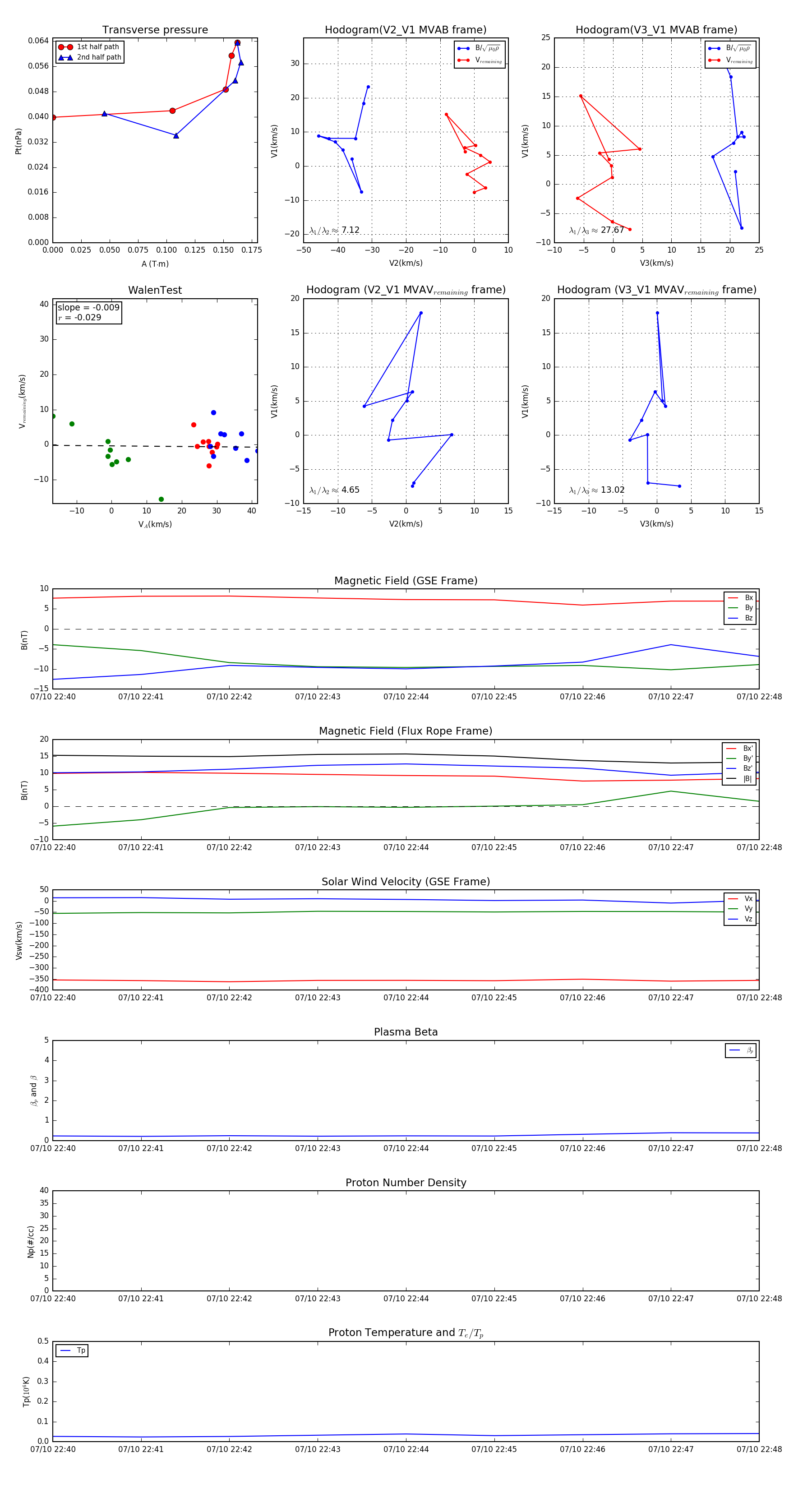
Flux Rope in 2007

Flux Rope Event 2007-07-10 22:40 ~ 2007-07-10 22:48 (9 minutes)


plot