HOME   LIST
‹–   –›

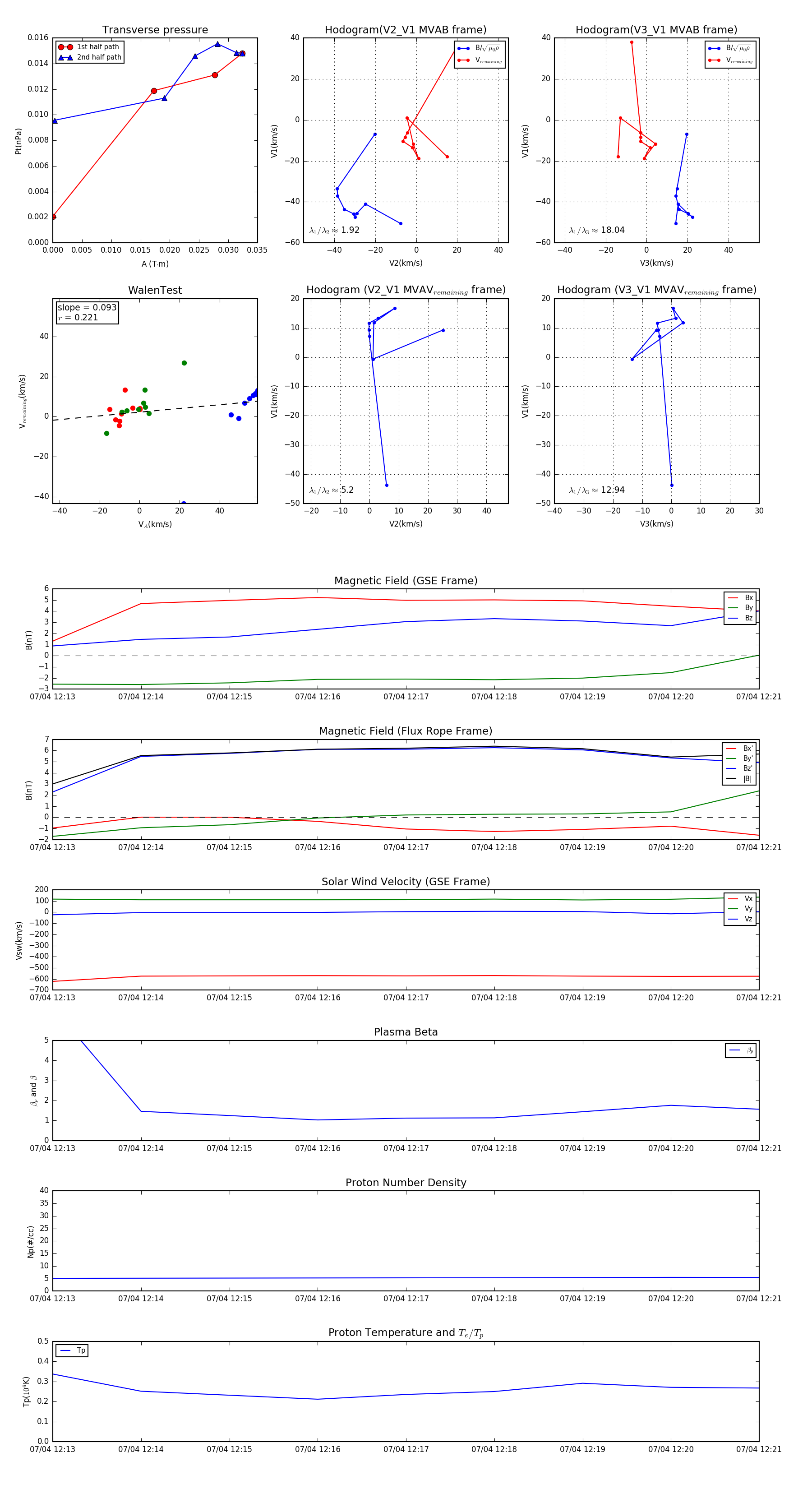
Flux Rope in 2007

Flux Rope Event 2007-07-04 12:13 ~ 2007-07-04 12:21 (9 minutes)


plot