HOME   LIST
‹–   –›

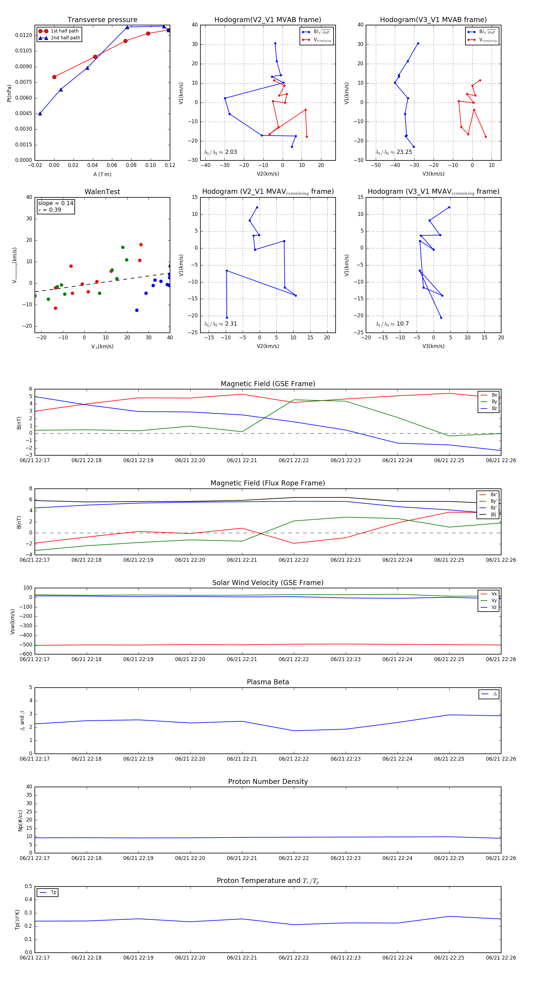
Flux Rope in 2007

Flux Rope Event 2007-06-21 22:17 ~ 2007-06-21 22:26 (10 minutes)


plot