HOME   LIST
‹–   –›

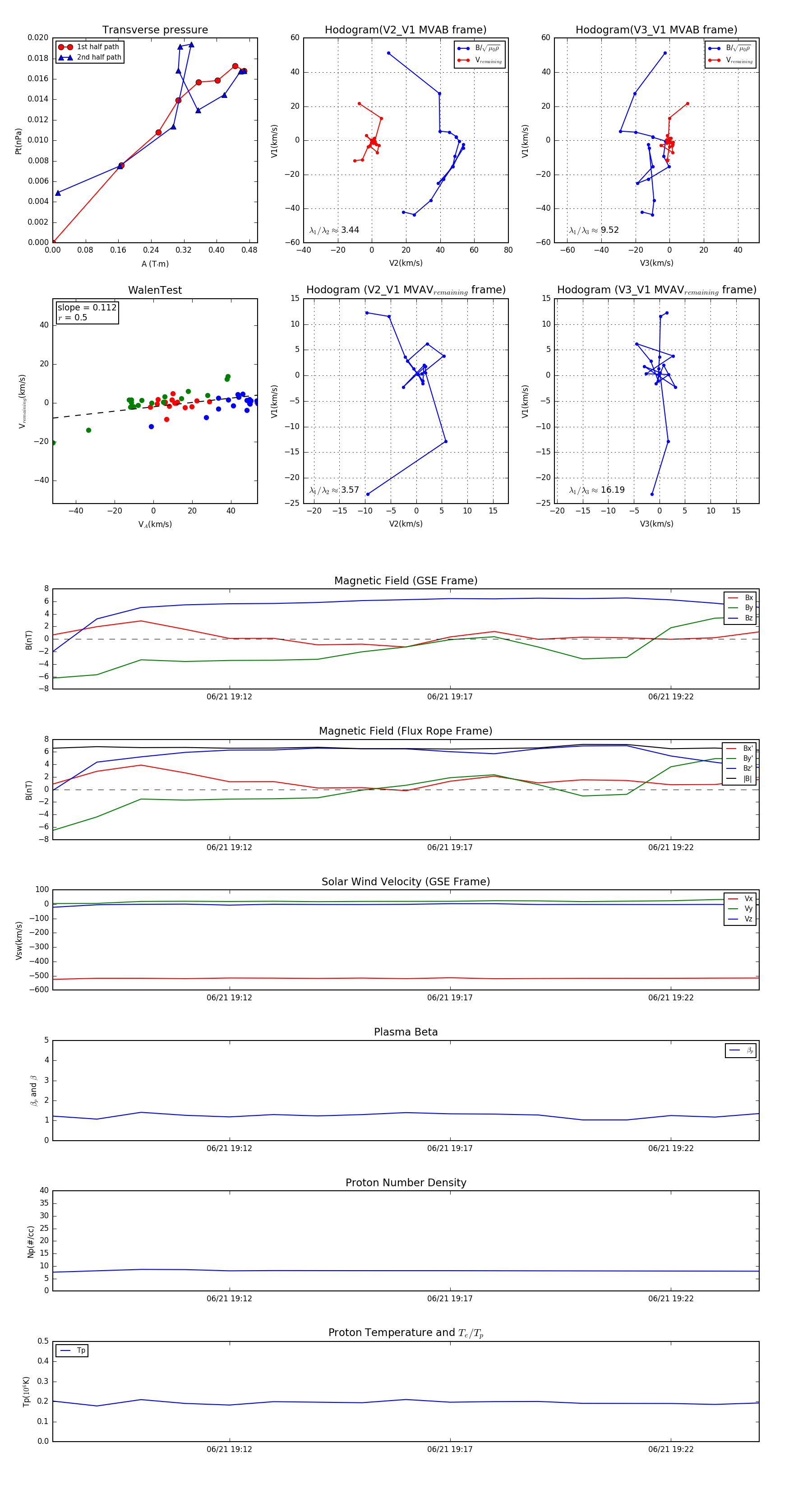
Flux Rope in 2007

Flux Rope Event 2007-06-21 19:08 ~ 2007-06-21 19:24 (17 minutes)


plot