HOME   LIST
‹–   –›

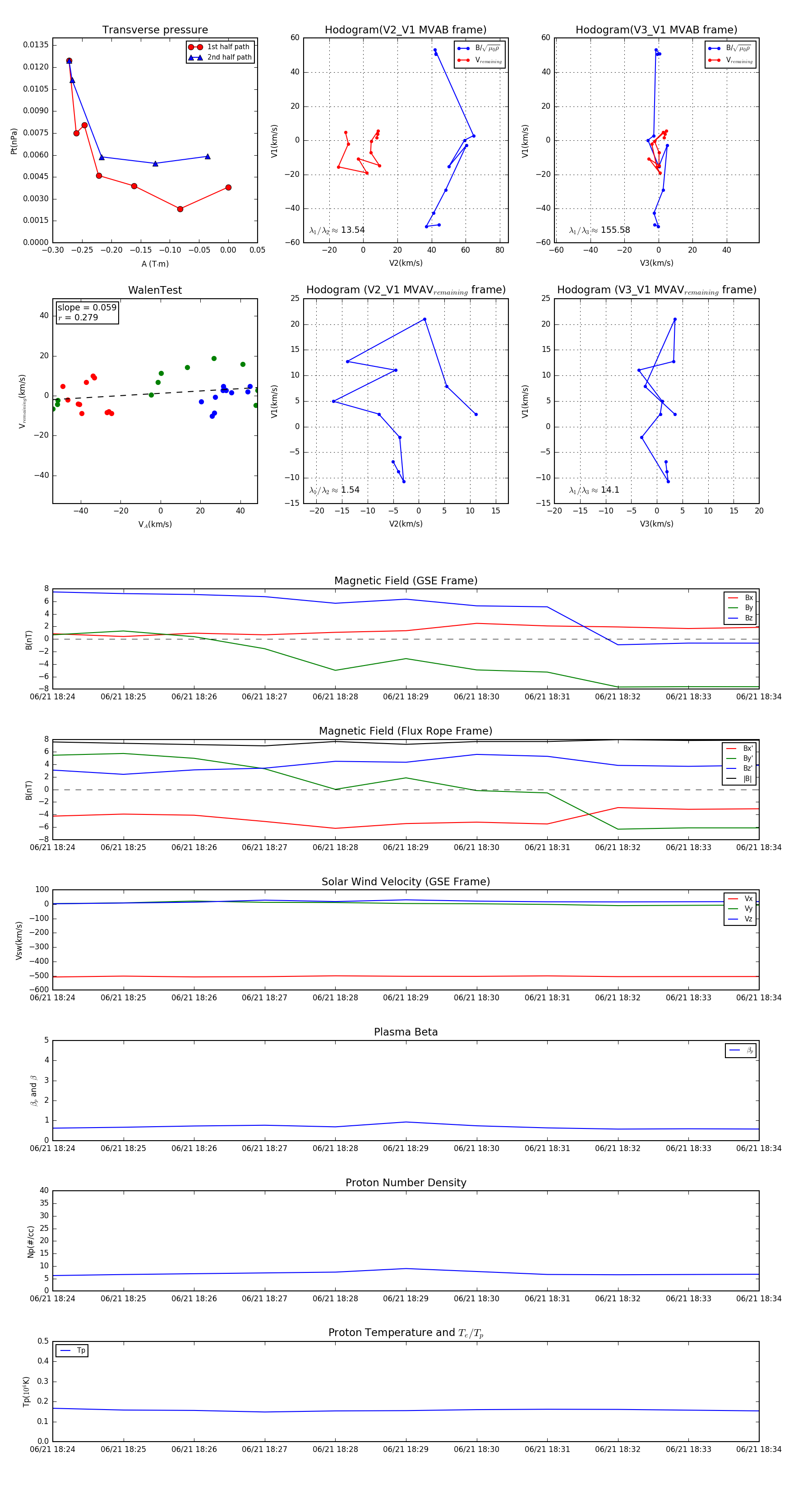
Flux Rope in 2007

Flux Rope Event 2007-06-21 18:24 ~ 2007-06-21 18:34 (11 minutes)


plot