HOME   LIST
‹–   –›

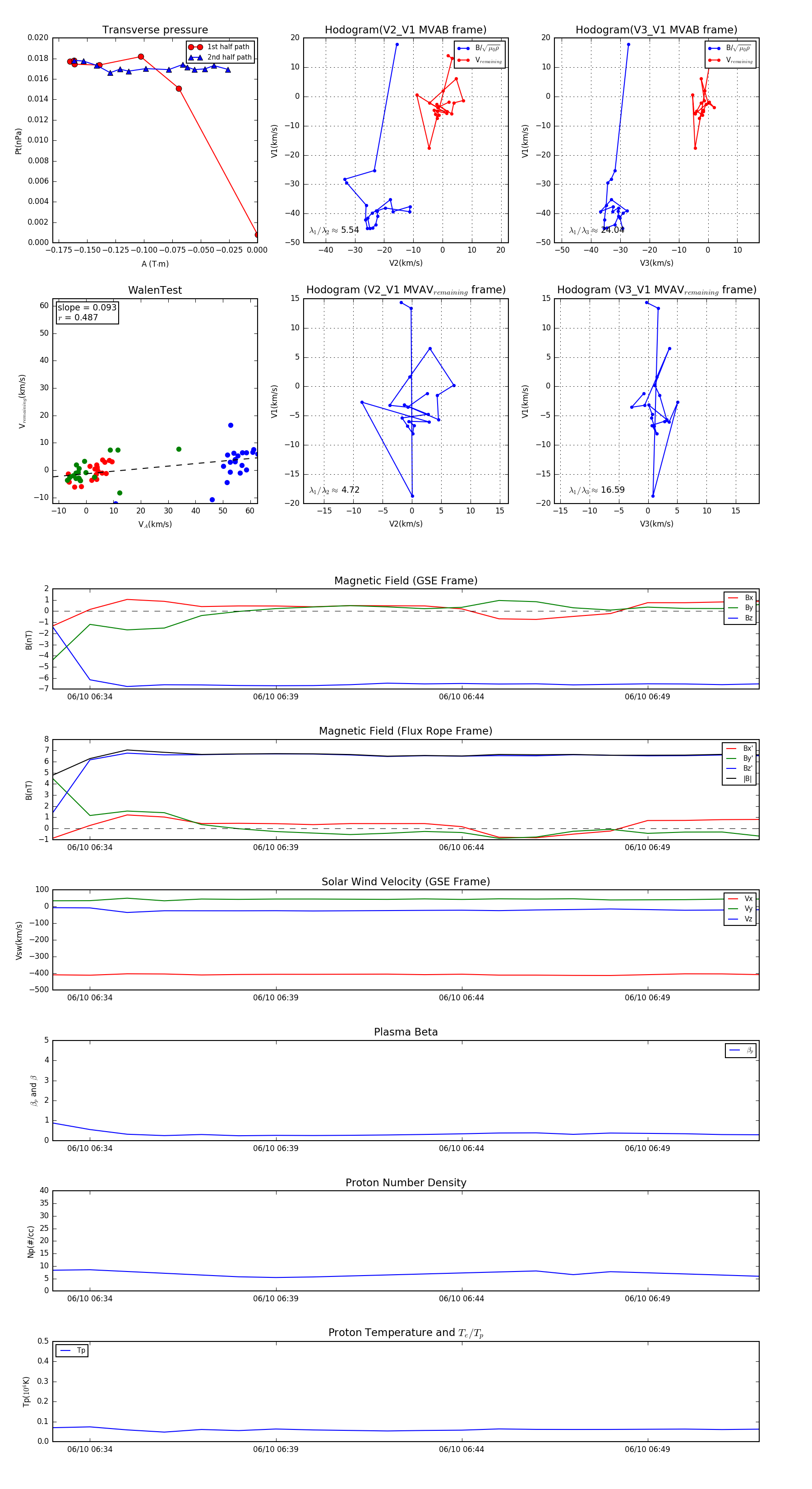
Flux Rope in 2007

Flux Rope Event 2007-06-10 06:33 ~ 2007-06-10 06:52 (20 minutes)


plot