HOME   LIST
‹–   –›

Flux Rope in 2007

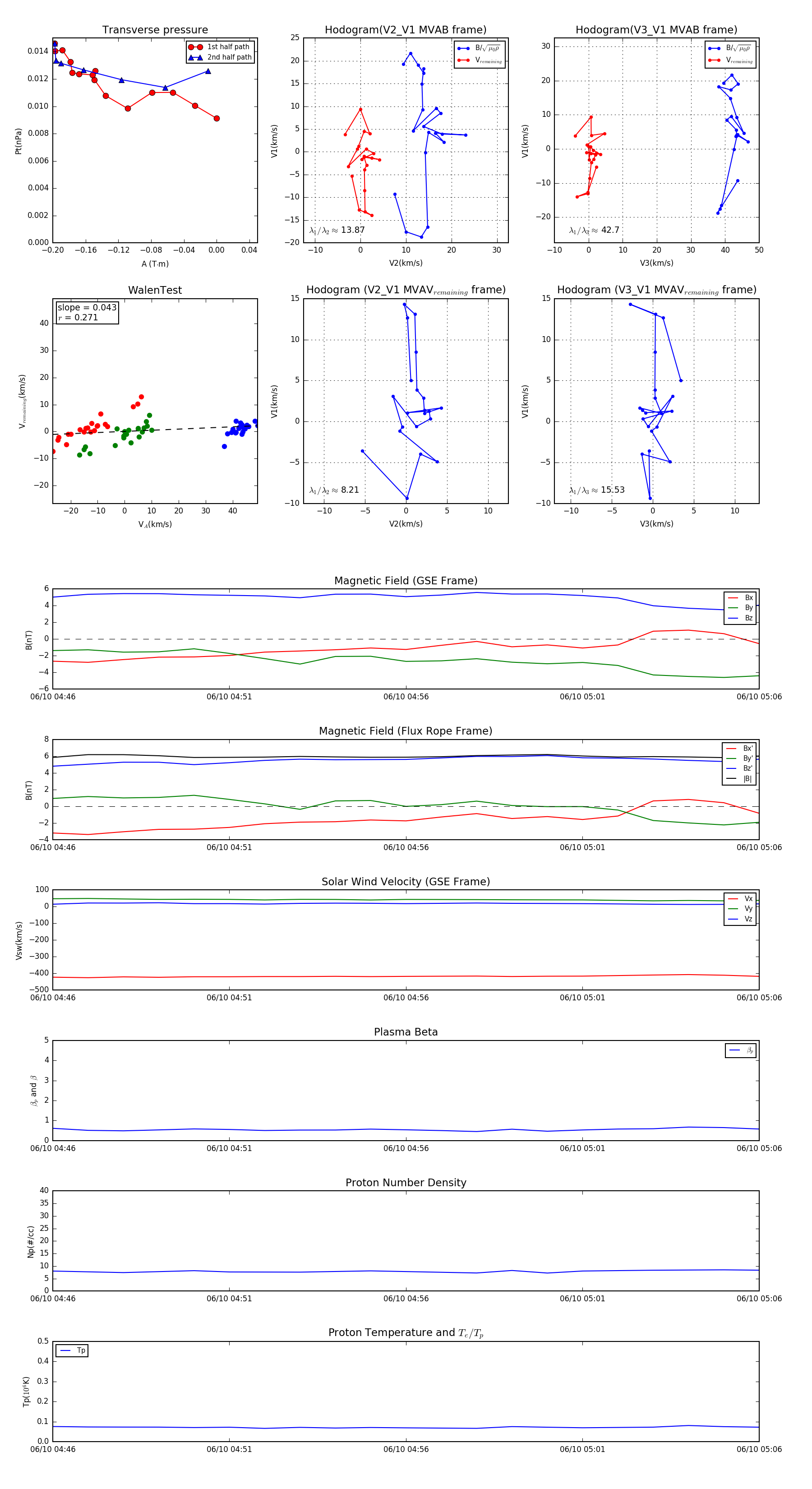
Flux Rope Event 2007-06-10 04:46 ~ 2007-06-10 05:06 (21 minutes)


plot