HOME   LIST
‹–   –›

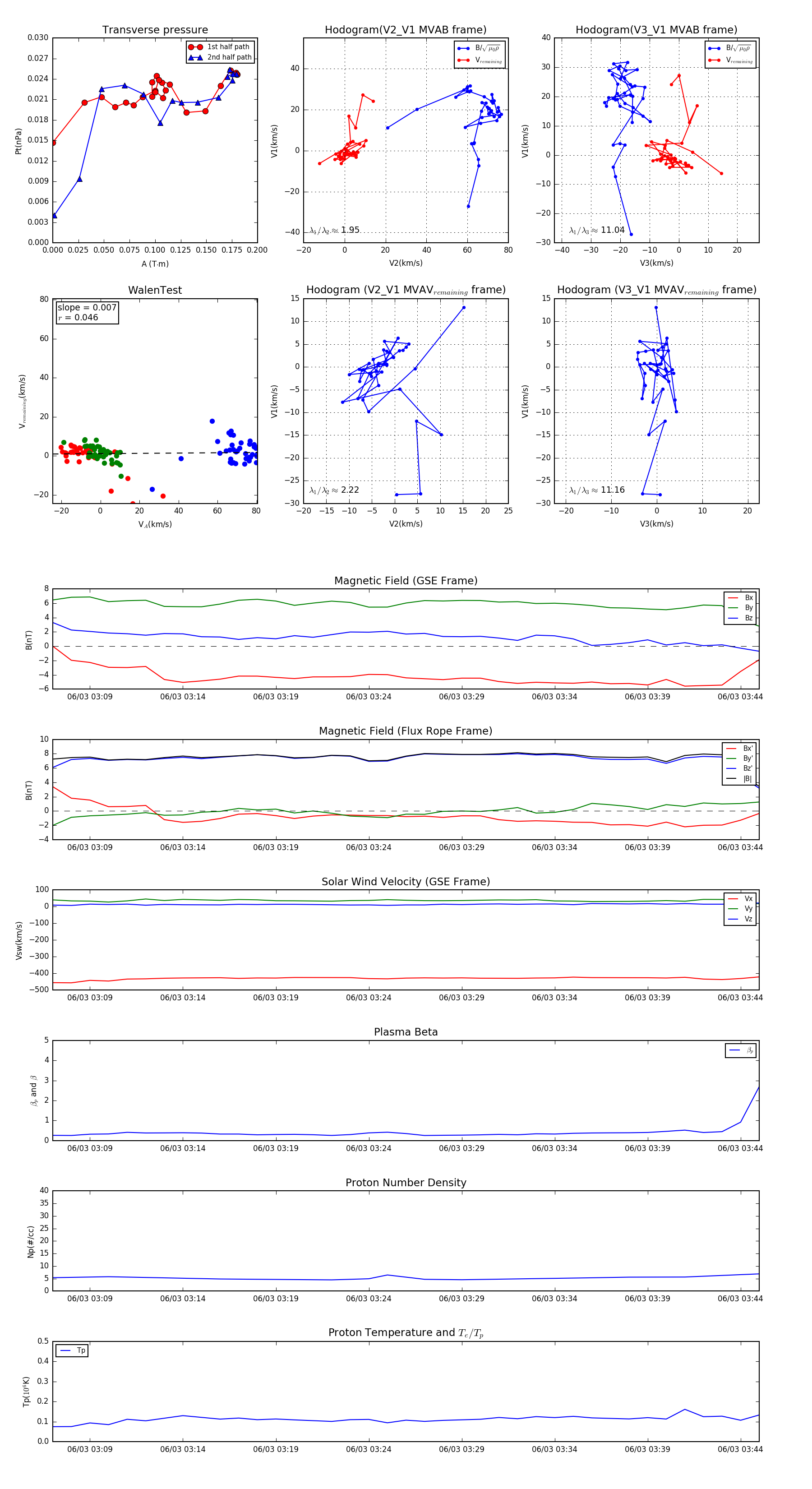
Flux Rope in 2007

Flux Rope Event 2007-06-03 03:07 ~ 2007-06-03 03:45 (39 minutes)


plot