HOME   LIST
‹–   –›

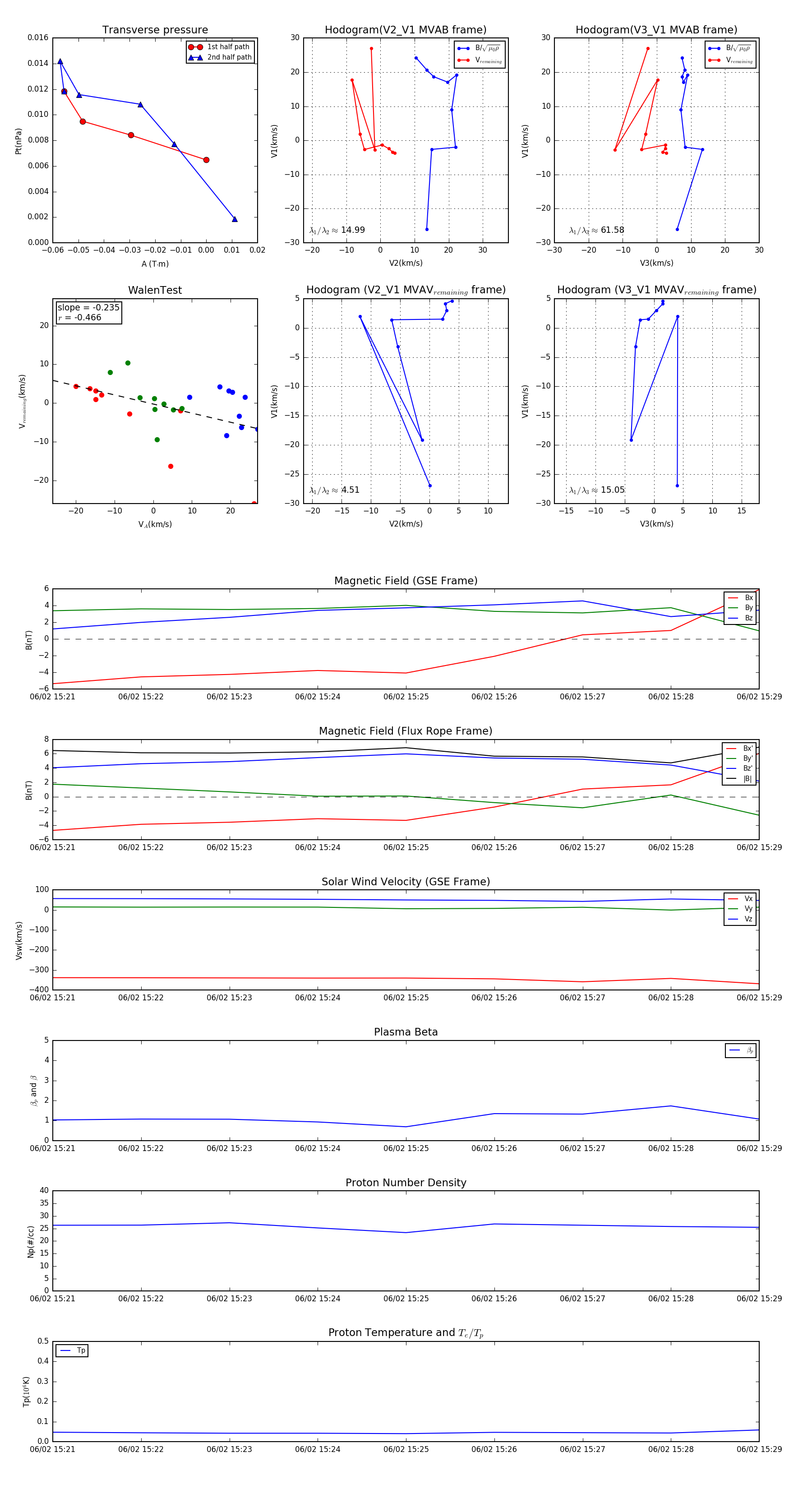
Flux Rope in 2007

Flux Rope Event 2007-06-02 15:21 ~ 2007-06-02 15:29 (9 minutes)


plot