HOME   LIST
‹–   –›

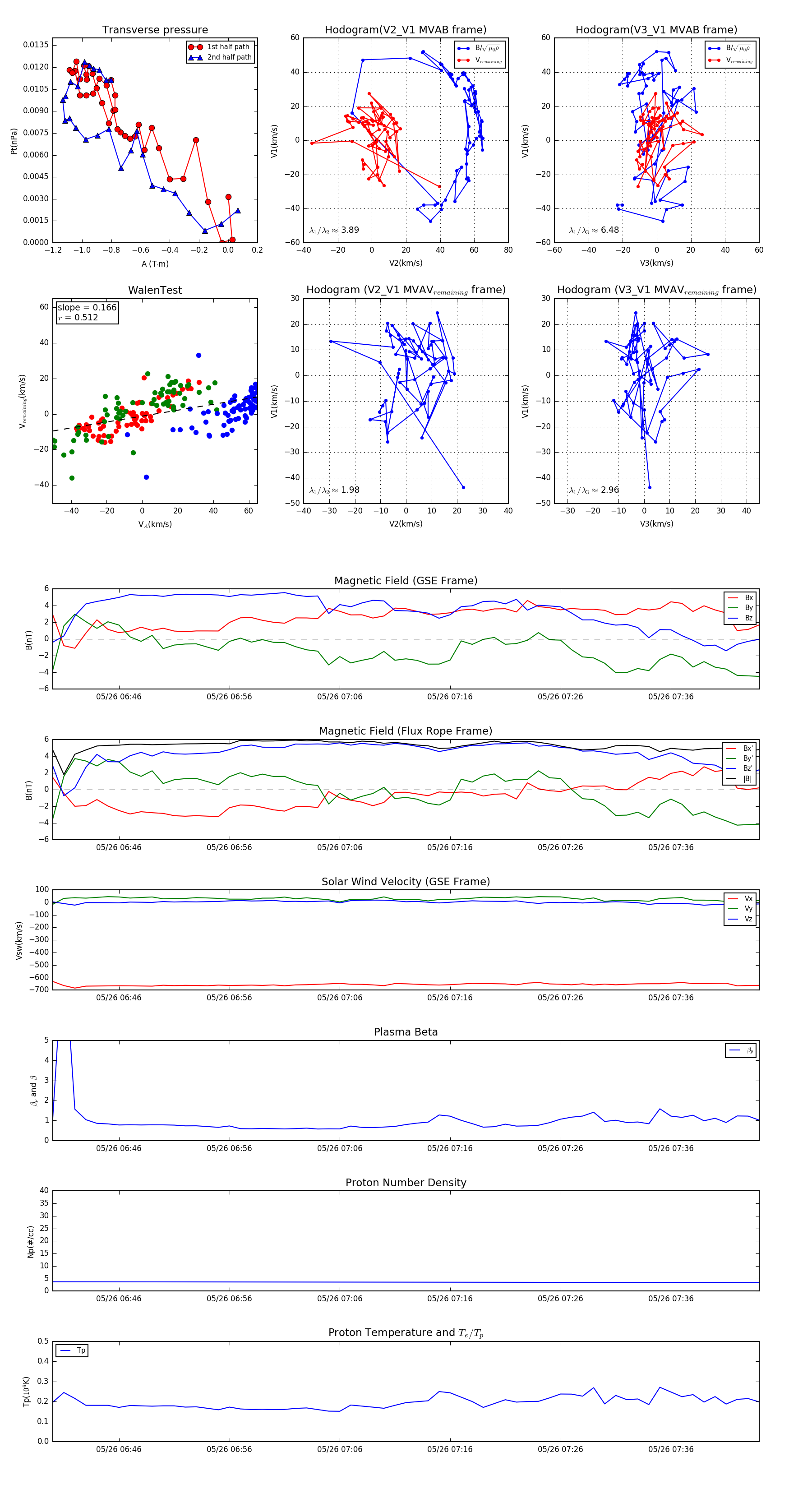
Flux Rope in 2007

Flux Rope Event 2007-05-26 06:40 ~ 2007-05-26 07:44 (65 minutes)


plot