HOME   LIST
‹–   –›

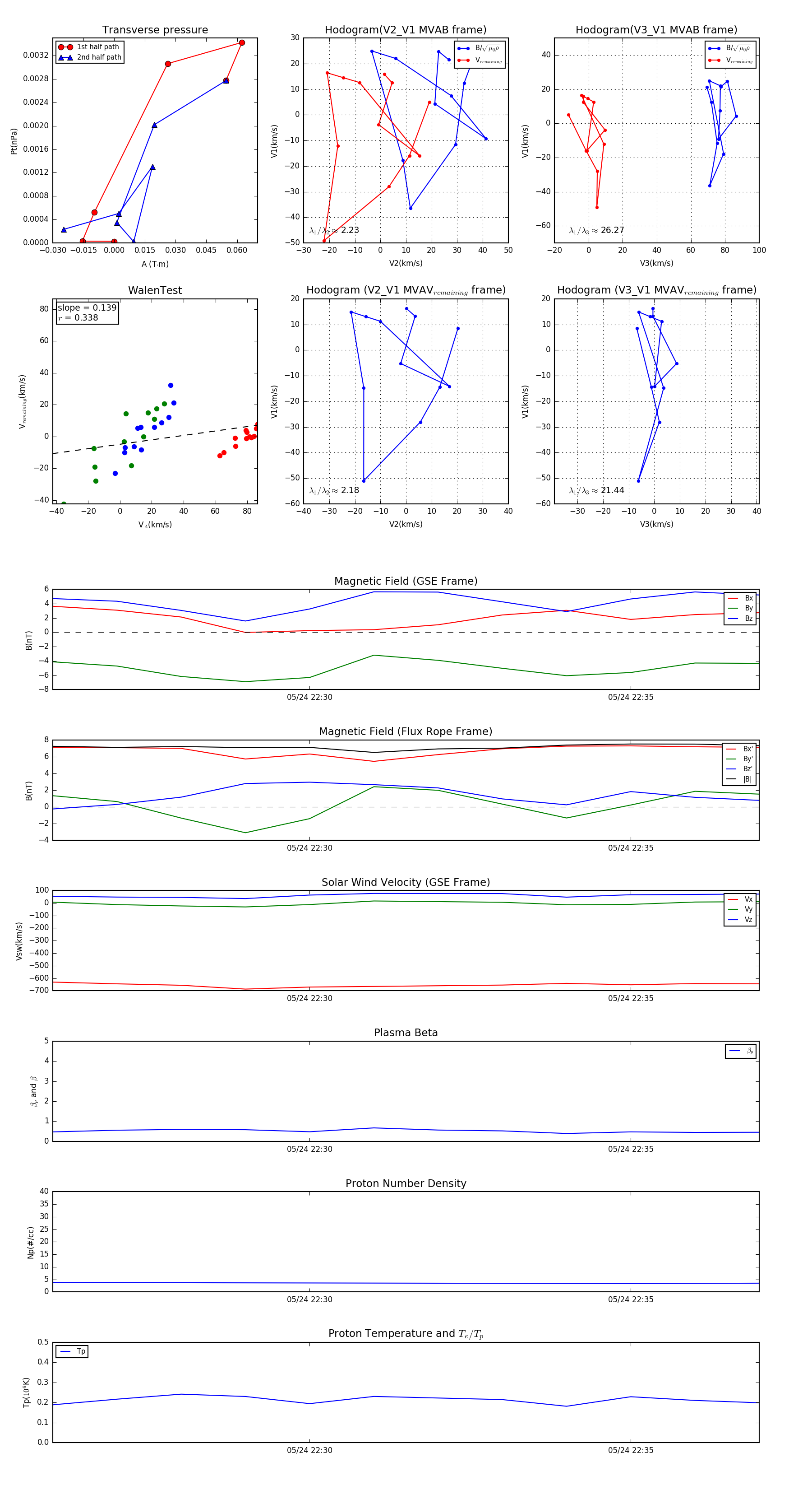
Flux Rope in 2007

Flux Rope Event 2007-05-24 22:26 ~ 2007-05-24 22:37 (12 minutes)


plot