HOME   LIST
‹–   –›

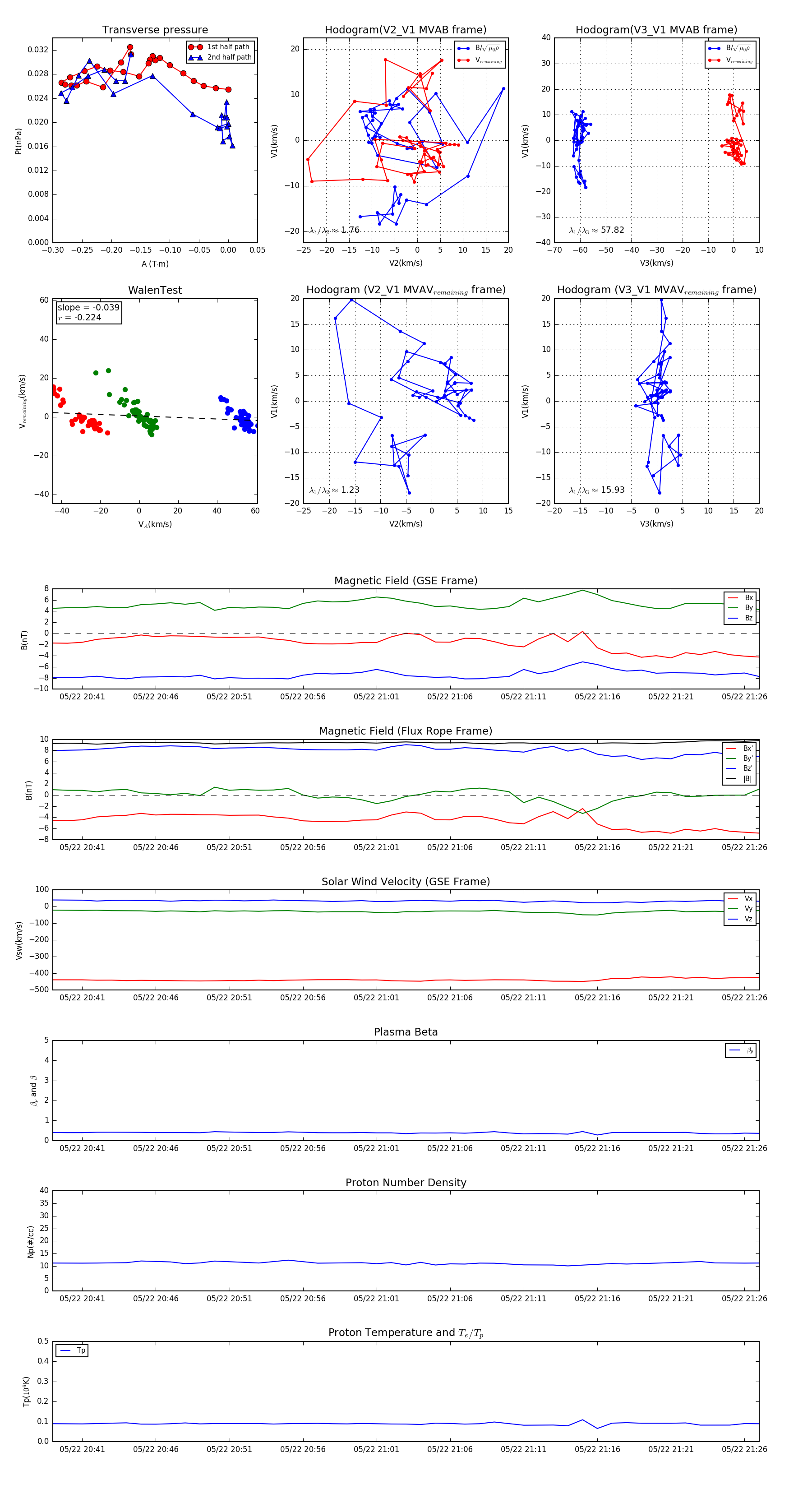
Flux Rope in 2007

Flux Rope Event 2007-05-22 20:39 ~ 2007-05-22 21:27 (49 minutes)


plot