HOME   LIST
‹–   –›

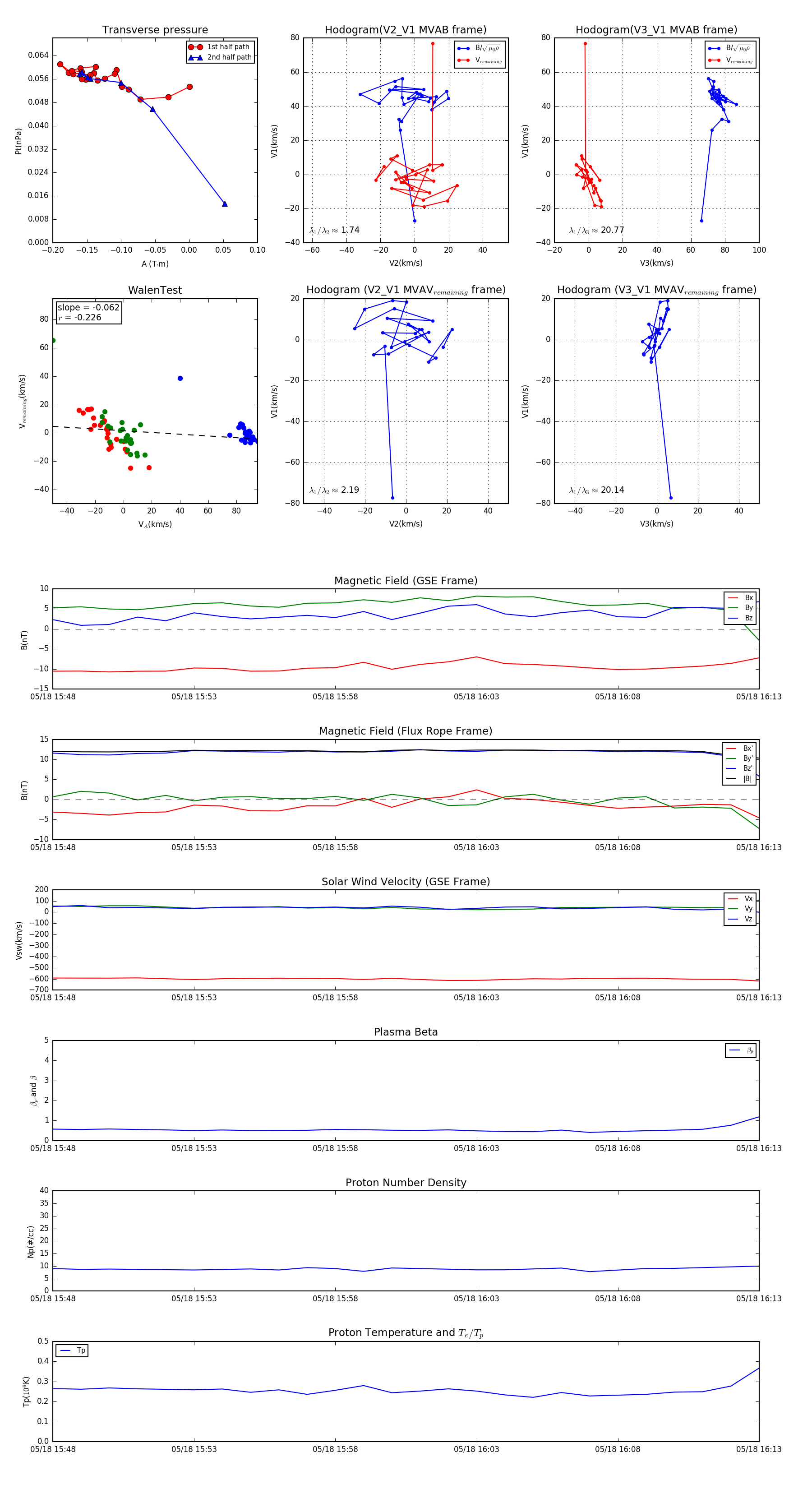
Flux Rope in 2007

Flux Rope Event 2007-05-18 15:48 ~ 2007-05-18 16:13 (26 minutes)


plot