HOME   LIST
‹–   –›

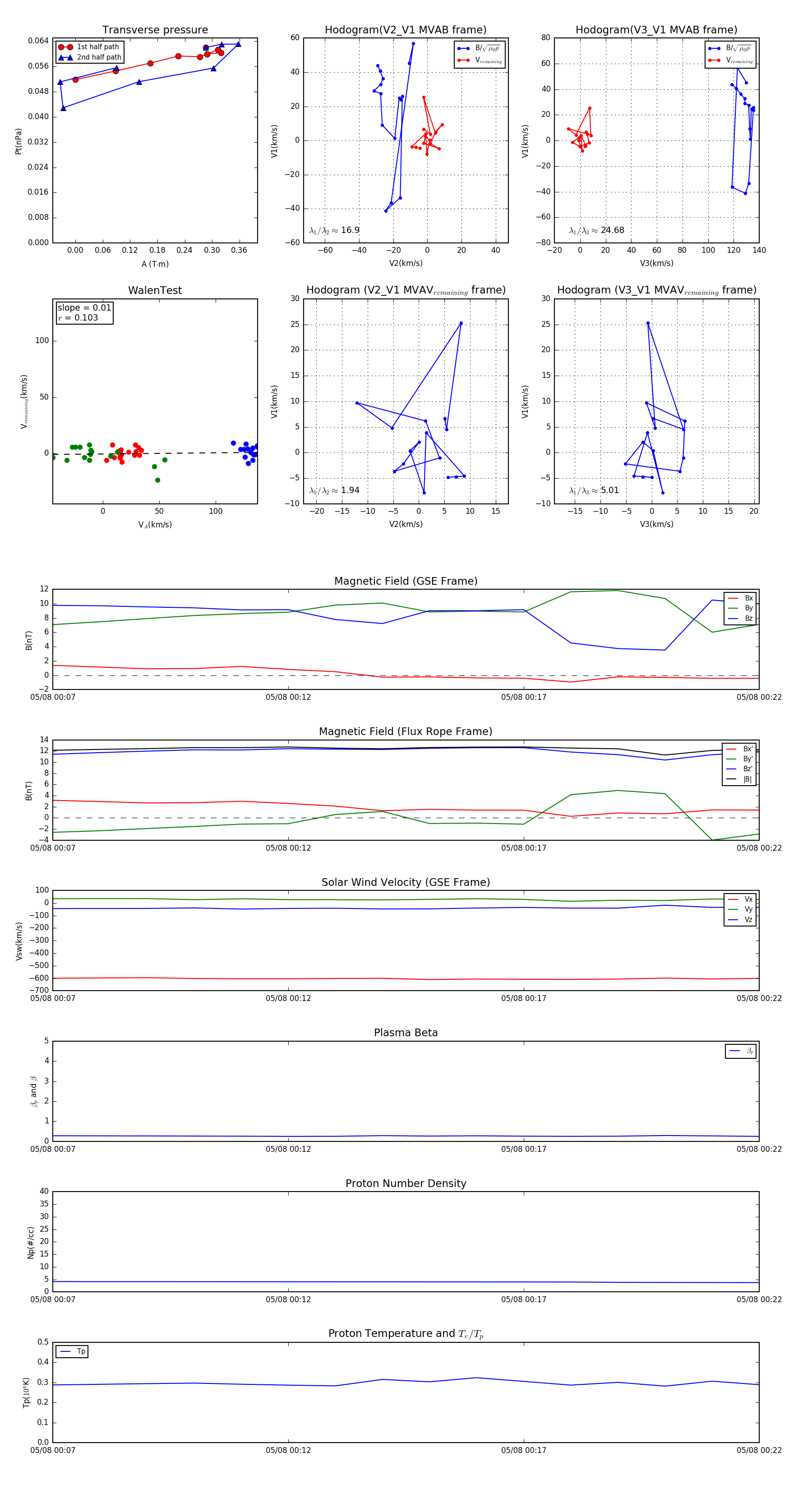
Flux Rope in 2007

Flux Rope Event 2007-05-08 00:07 ~ 2007-05-08 00:22 (16 minutes)


plot