HOME   LIST
‹–   –›

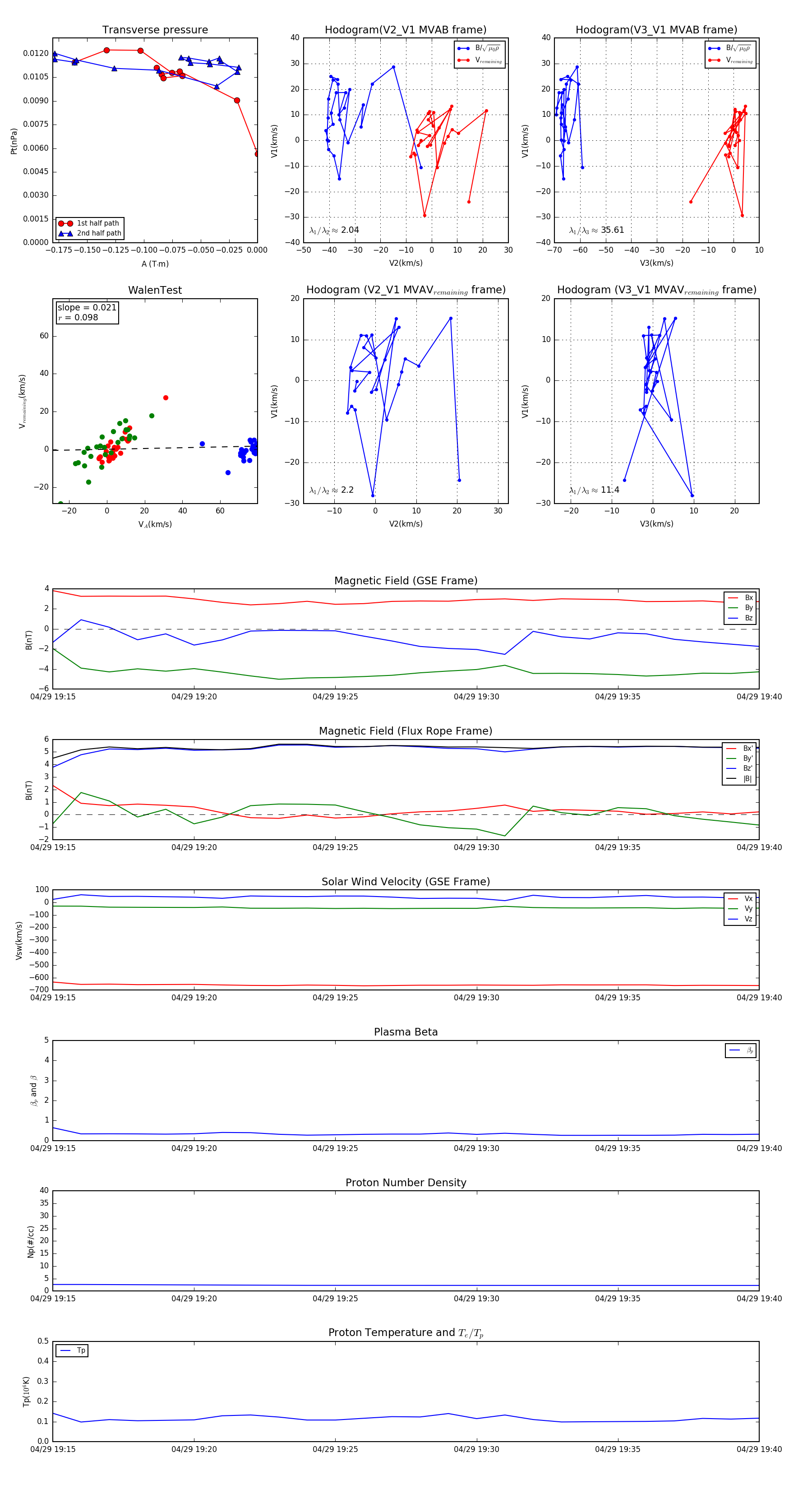
Flux Rope in 2007

Flux Rope Event 2007-04-29 19:15 ~ 2007-04-29 19:40 (26 minutes)


plot