HOME   LIST
‹–   –›

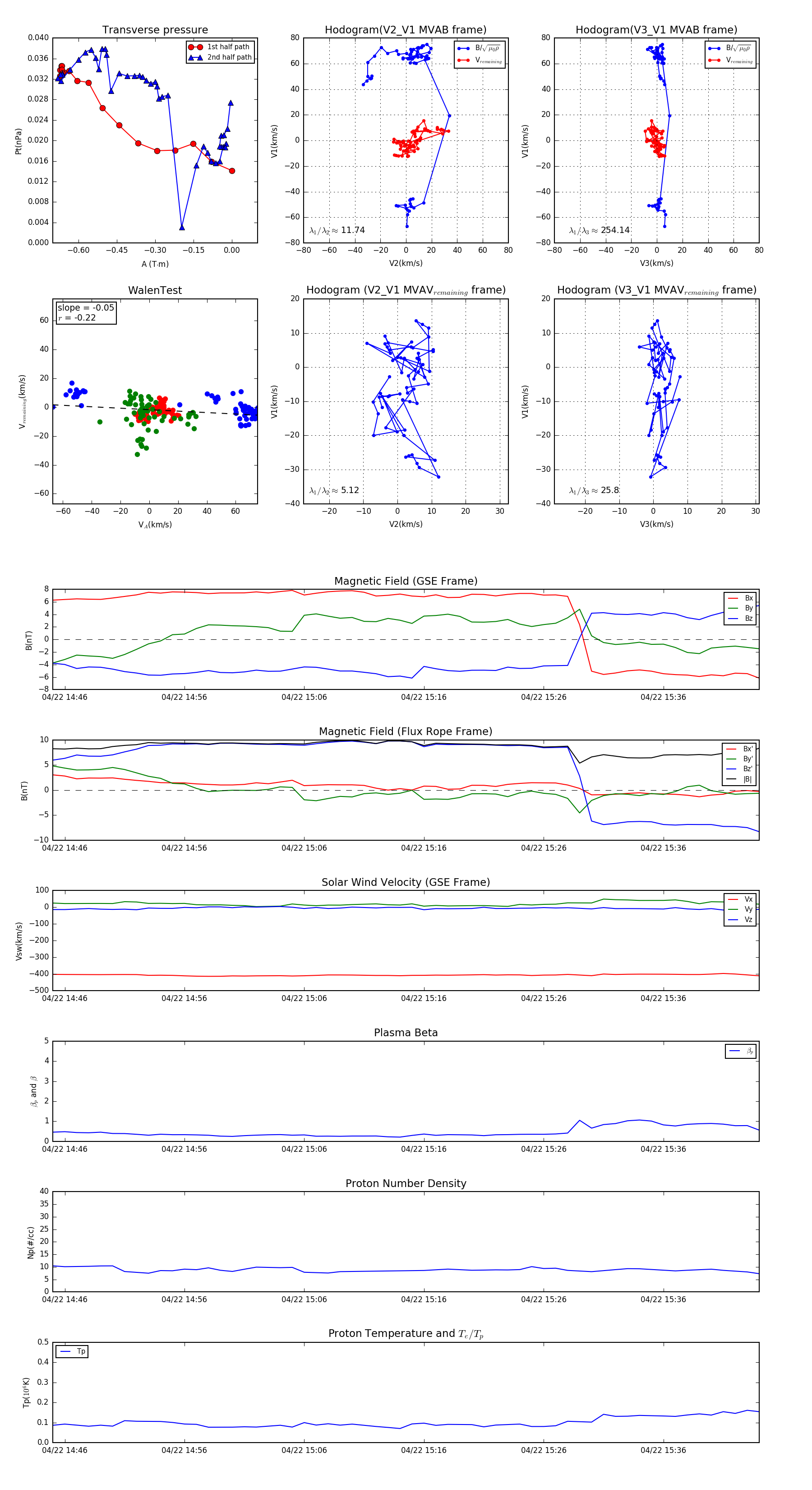
Flux Rope in 2007

Flux Rope Event 2007-04-22 14:45 ~ 2007-04-22 15:44 (60 minutes)


plot