HOME   LIST
‹–   –›

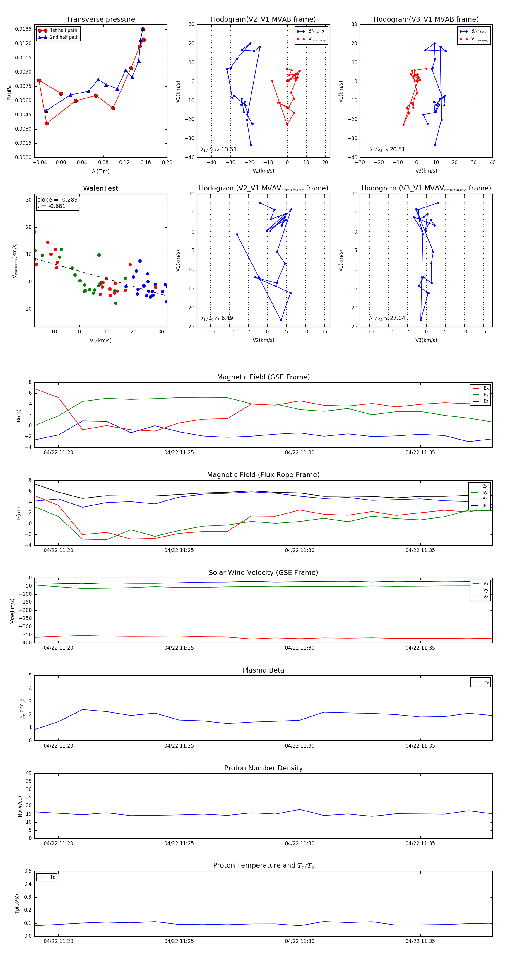
Flux Rope in 2007

Flux Rope Event 2007-04-22 11:19 ~ 2007-04-22 11:38 (20 minutes)


plot