HOME   LIST
‹–   –›

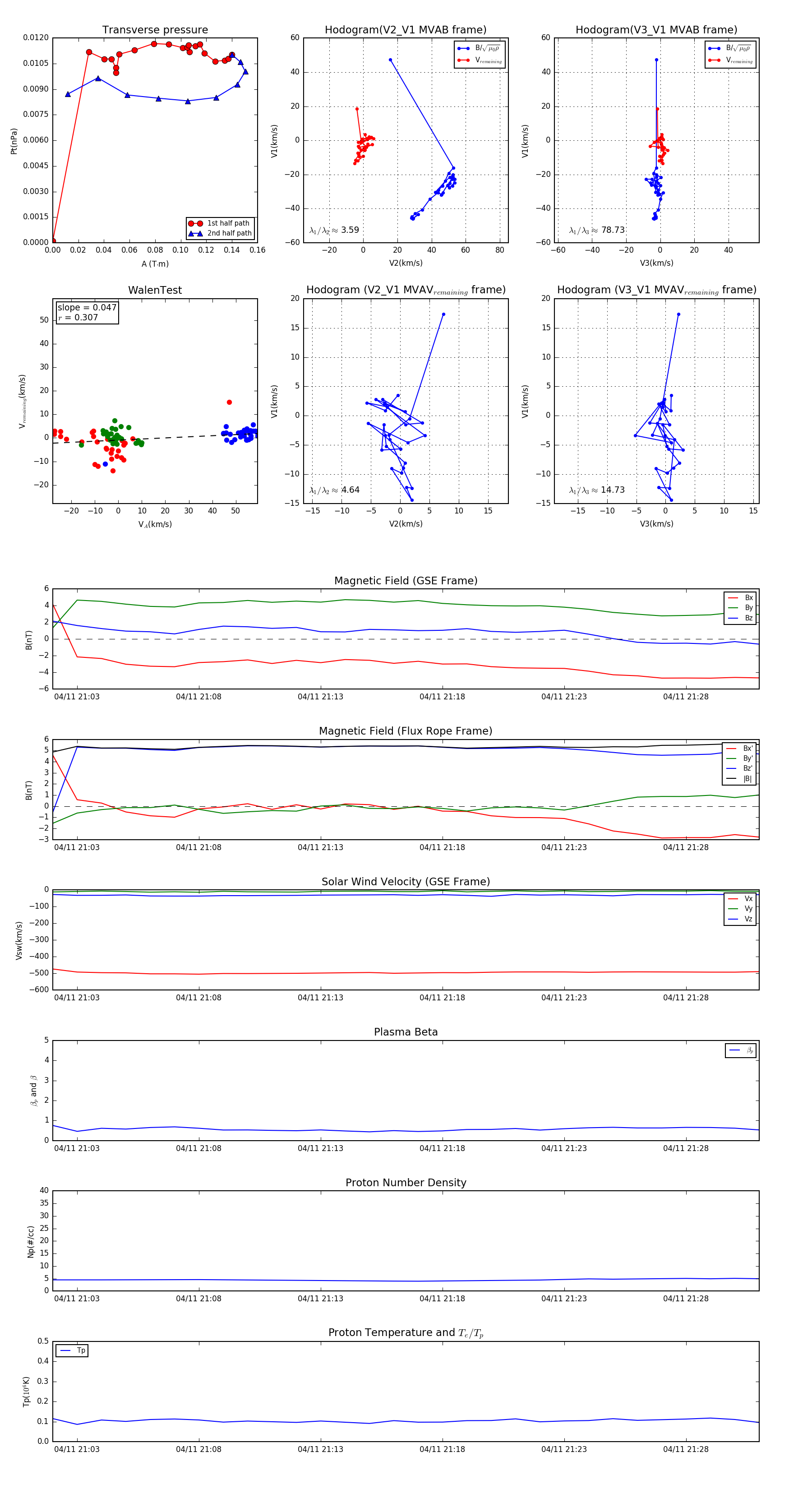
Flux Rope in 2007

Flux Rope Event 2007-04-11 21:02 ~ 2007-04-11 21:31 (30 minutes)


plot