HOME   LIST
‹–   –›

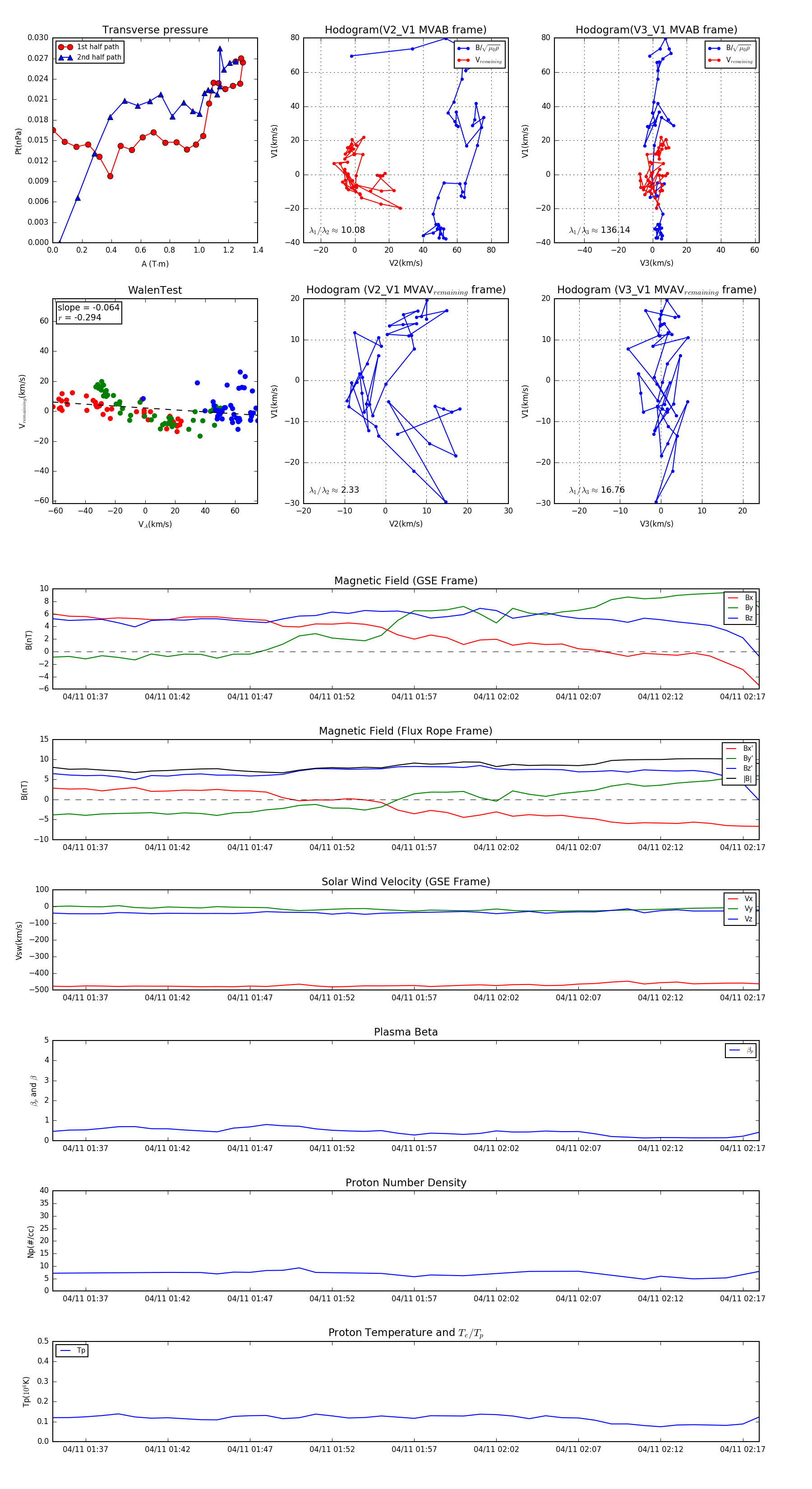
Flux Rope in 2007

Flux Rope Event 2007-04-11 01:35 ~ 2007-04-11 02:18 (44 minutes)


plot