HOME   LIST
‹–   –›

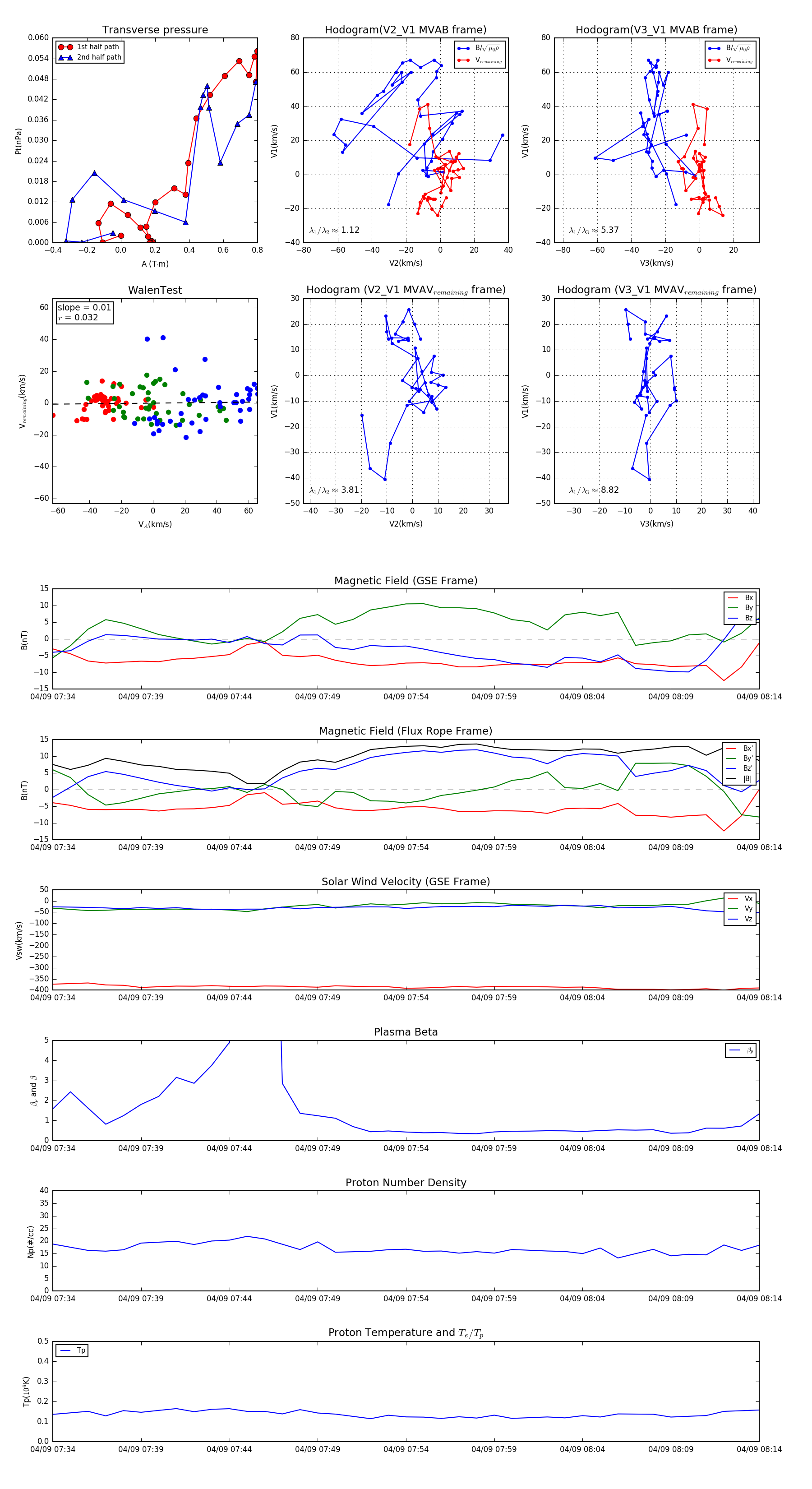
Flux Rope in 2007

Flux Rope Event 2007-04-09 07:34 ~ 2007-04-09 08:14 (41 minutes)


plot