HOME   LIST
‹–   –›

Flux Rope in 2007

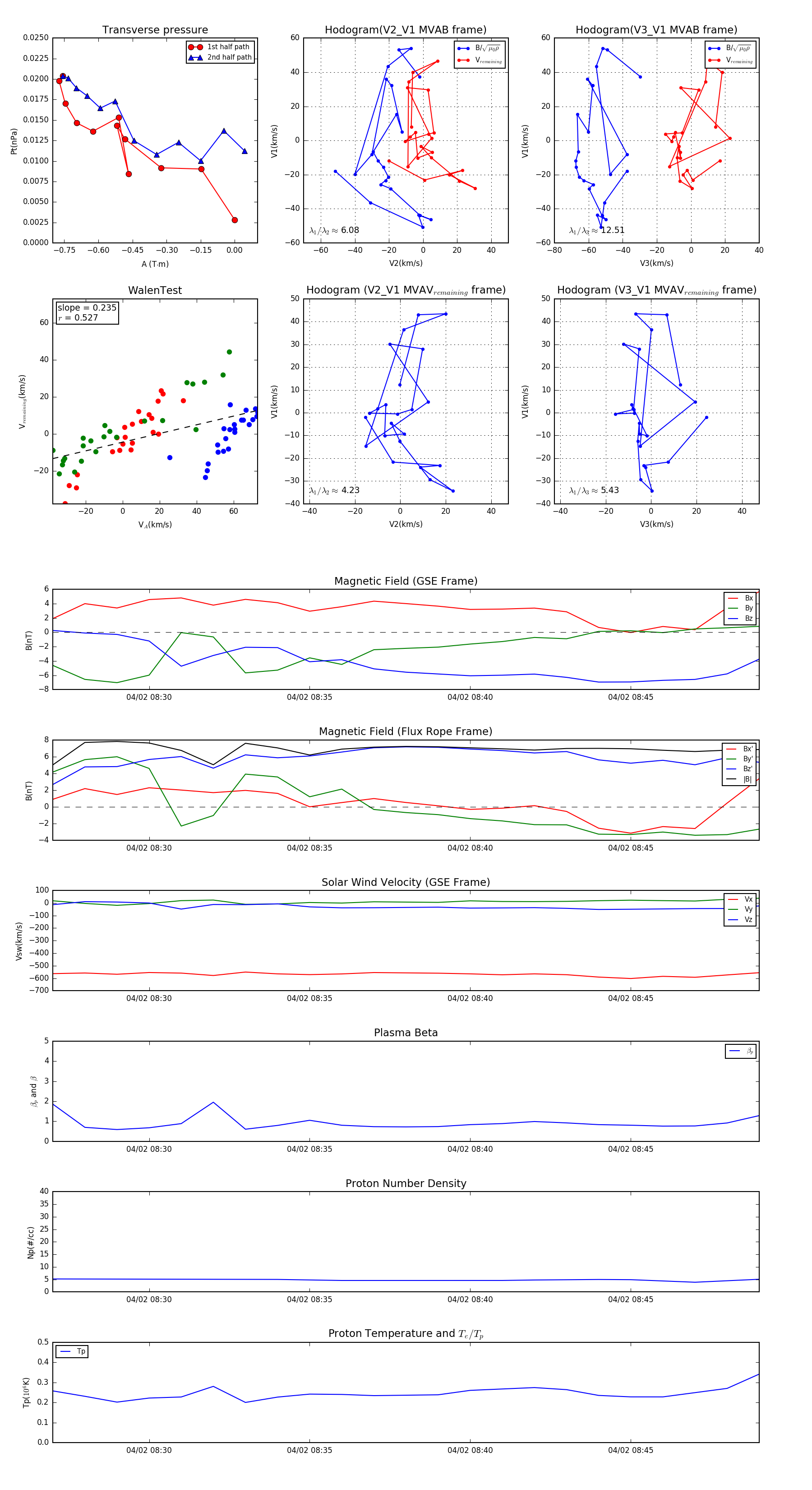
Flux Rope Event 2007-04-02 08:27 ~ 2007-04-02 08:49 (23 minutes)


plot