HOME   LIST
‹–   –›

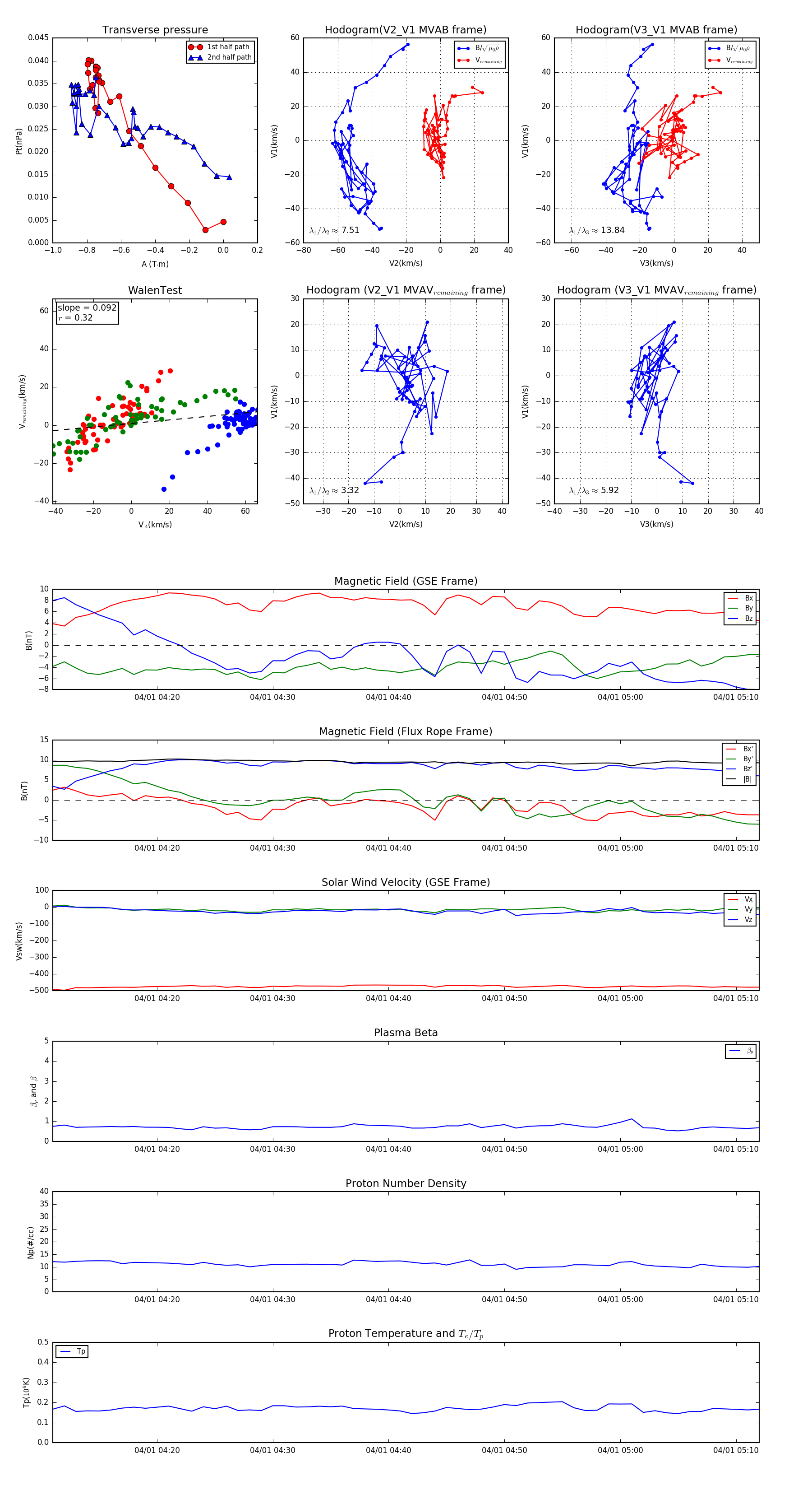
Flux Rope in 2007

Flux Rope Event 2007-04-01 04:11 ~ 2007-04-01 05:12 (62 minutes)


plot