HOME   LIST
‹–   –›

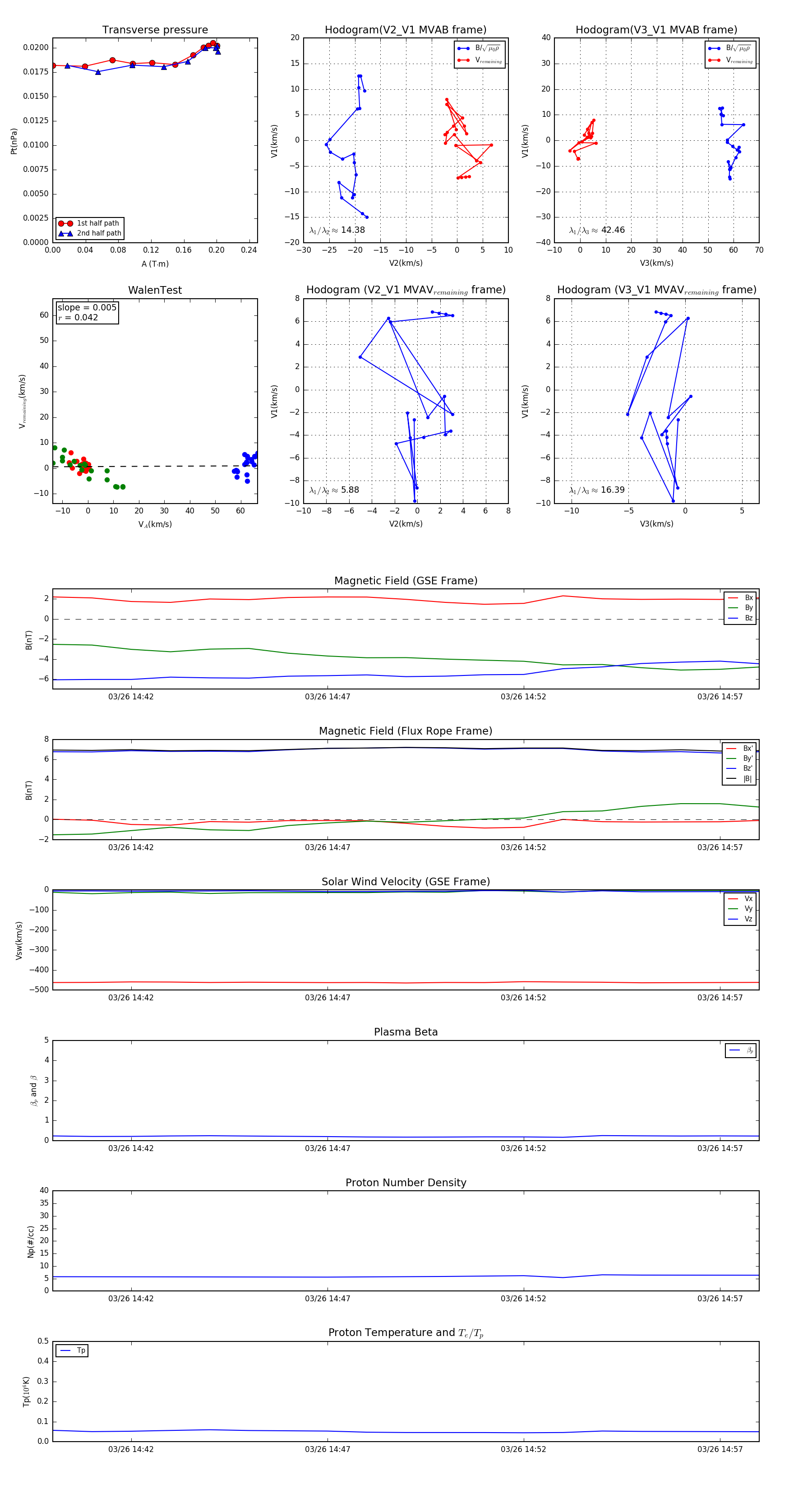
Flux Rope in 2007

Flux Rope Event 2007-03-26 14:40 ~ 2007-03-26 14:58 (19 minutes)


plot