HOME   LIST
‹–   –›

Flux Rope in 2007

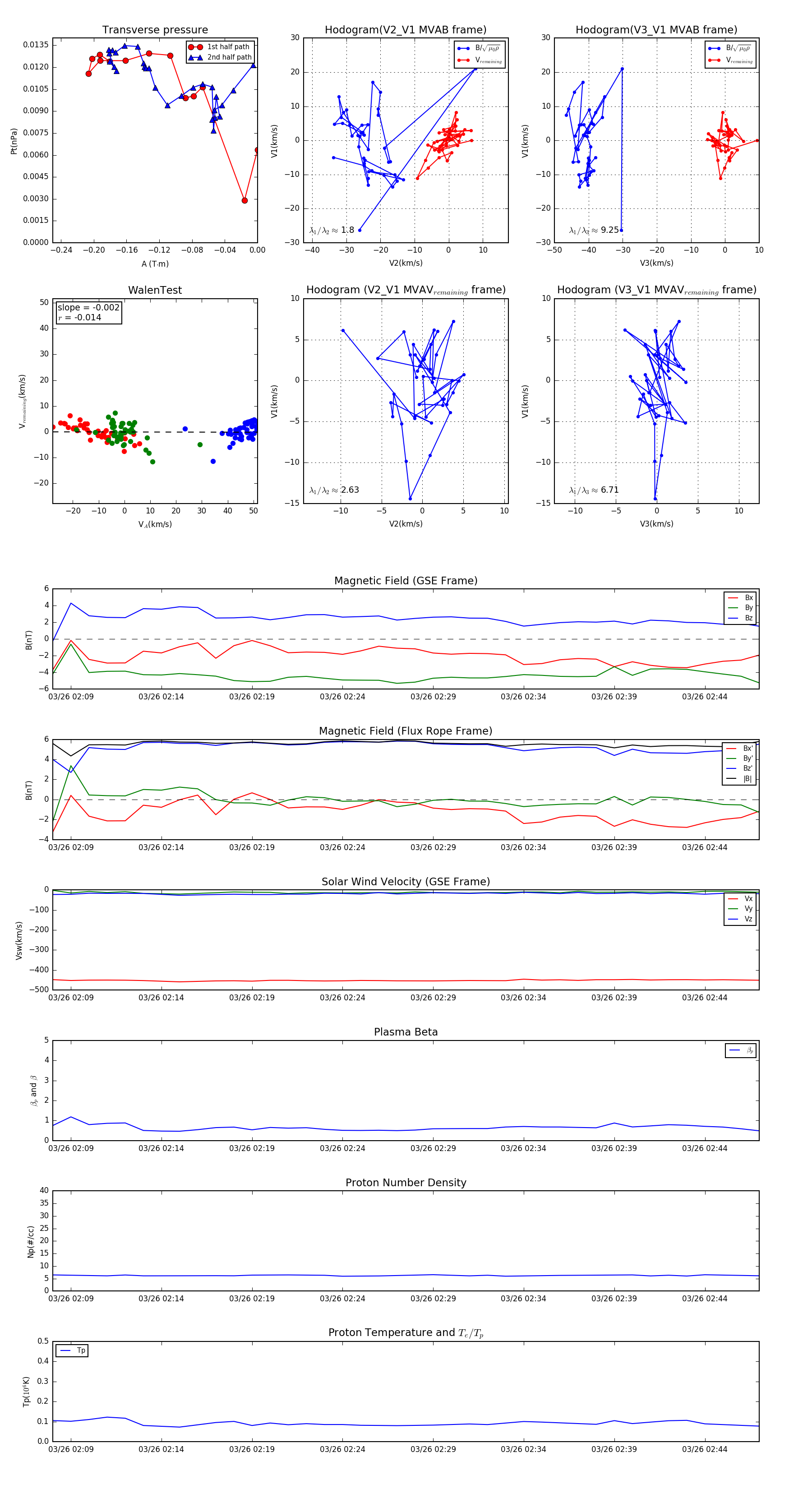
Flux Rope Event 2007-03-26 02:08 ~ 2007-03-26 02:47 (40 minutes)


plot